Peter Hofbauer’s private Homepage
Selbstbauprojekte eigene Entwicklungen

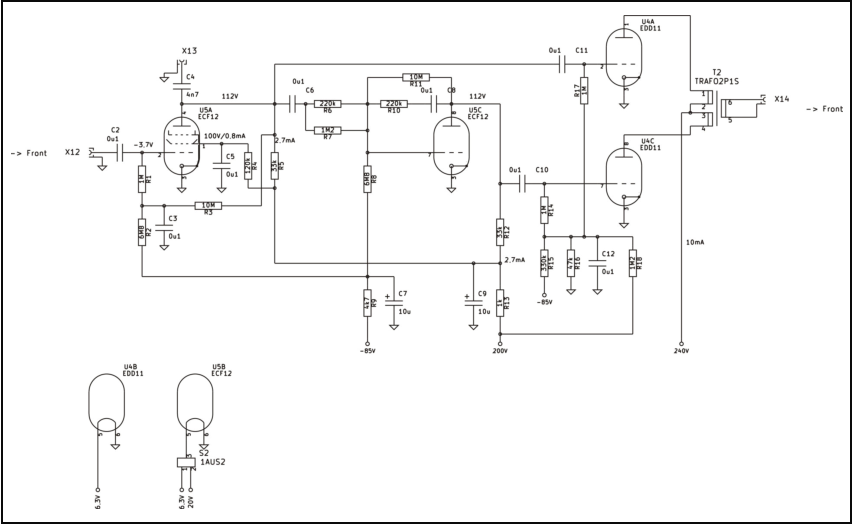
Stahlradio (4/10), Schaltplan S.3

NF-Teil

Die NF wird mit der Pentode der Röhre U5=ECF12 verstärkt. Auch diese Stufen sind mit der Schaltung ohne Kathodenwiderstand realisiert worden. Mit den Widerständen R2/R3  wird die Anodenspannung der Pentode eingestellt und damit dessen Arbeitspunkt. Die Triode arbeitet als Phasenumkehrstufe. Mit R11/R8 wird der Arbeitspunkt eingestellt. R10/R6 ist eine NF-Kopplung damit an der Anode der Triode eine gegenphasige NF entsteht. Mit R7 erfolgt eine geringe Korrektur damit beide Steuerspannungen gleich groß sind. Die Endstufe ist mit der Röhre U4=EDD11 bestückt. Die EDD11 ist die einzige Endröhre aus dieser Reihe mit Stahlkolben. Um die möglichen 5W Ausgangsleistung zu erreichen muß die EDD11 bis ins Gitterstrom ausgesteuert werden. Das bedeutet eine hohe Steuerleistung. Die kann nur mit einen Eingangstrafo bereitgestellt werden. Ich habe aber nur eine RC-Ansteuerung ohne Gitterstromeinsatz. Die Endstufe bringt deshalb und auch weil der beschaffbare Ausgangstrafo ungünstig ist nur eine Ausgangsleistung von 600mW. Das reicht für den kleinen internen Lautsprecher und für einen Kopfhörer vollkommen aus. Die Endröhre wird mit einer festen Gittervorspannung betrieben. Das ergibt pro Röhre einen Anodenstrom von etwa 5mA. Die Endstufe arbeitet mit AB-Arbeitspunkt, die Stromaufnahme steigt also bei höherer Aussteuerung.

Das Netzteil

Das Netzteil muß zwei stabile Spannung mit +200V und -85V liefern. Die +200V werden mit zwei VMOS (BUZ51 und STD2N50) stabilisiert. Die -85V sollten ursprünglich mit einen 85V-Glimmstabi erzeugt werden. Das hatte einen Nachteil: die Zündspannung! Das hatte einen hohen Spannungssprung nach dem Einschalten zur Folge. Deshalb habe ich stattdessen eine Reihe von Z-Dioden eingesetzt. Die Heizungen werden alle mit Gleichspannung versorgt. Das erspart die Verlegung von verdrillten AC-Leitungen. Jetzt kann ein Pol der Heizung direkt nach GND und nur die zweite Leitung muß gegen HF abgebockt werden. Wo möglich habe ich Heizspannungen sowohl für die E-Reihe als auch für die U-Reihe bis zu den Röhren verlegt. Man weis nie welche Röhre man beschaffen kann. Das Netzteil liefert 6,3V/4,6A ( Spitze 9A ) für die E-Reihe mit einen IRF540 und BC547. Für die U-Reihe liefert 20V ein Festspannungstabi UA7820. Und 27V liefert ein  einstellbarer Stabi LT1085CT. Der erhöhte Strombedarf nach dem Einschalten ist berücksichtigt. Eine Besonderheit gibt es. Früher wurden die Anodenspannung mit einen Röhrengleichrichter versorgt. Die Spannung erreichte erst dann seine volle Höhe wenn die Röhren aufgeheizt waren. Die Halbleiternetzteile dagegen liefern die Spannung bevor eine Röhre bereit ist. Das kann die Kathoden unnötig belasten. Die Röhren sind immerhin bis zu 70 Jahre alt. Deshalb verwendet das Netzteil die überflüssigen Diodenstrecken der Röhre U11=EBF15 über die Leitung “WARTEN”. Erst wenn diese Dioden leitend werden, erscheint die +200V in voller Höhe.
Im oberen Teil des Schaltplanes ist die steckbare Netzteilplatine, unten die Teile auf dem Chassis und Kühlkörper.
Home Stahlradio Seite 1 Seite 2 Seite 3 Seite 4 Seite 5 Seite 6 Seite 7 Seite 8 Seite 9 Seite 10 Home vorige Seite nächste Seite Impressum Letzte Änderung: 08.Juli 2013 Copyright: frei! Impressum Letzte Änderung: 12. April 2016 Copyright: frei! Seite 4 Seite 4