Home Stahlradio Seite 1 Seite 2 Seite 3 Seite 4 Seite 5 Seite 6 Seite 7 Seite 8 Seite 9 Seite 10
Peter Hofbauer’s private Homepage
Selbstbauprojekte eigene Entwicklungen

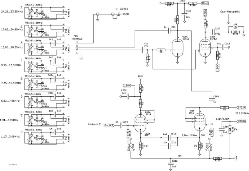
1. Mischstufe und Oszillator

Der Oszillator arbeitet mit der Triode der Röhre U20=ECF12 in Meißner-Schaltung. Die Betriebsspannung an "Uosz" kommt (räumlich) von der Frontgruppe. Hier ist für jeden Frequenzbereich ein getrennter Trimmer vorgesehen. Damit wird die Oszillatorspannung für alle Bereiche eingestellt. Umschaltung erfolgt mit den Stufenschalter am Rastwerk für den Trommelwähler. Die Pentode ist ein Trennverstärker. Damit soll eine Frquenzänderung vermieden werden wenn ein Frequenzzähler angeschlossen wird. Inzwischen wird hier das Oszillatorsignal für den integrierten Frquenzzähler abgegriffen, siehe Seite 9 (Update). Die Röhren U19=EF14 und U8=EF14 bildet den Mischer. Diese Schaltung entspricht etwa einen "Pullen-Mixer". Die EF14 ist die einzige Röhre im Stahl- Radio mit getrennt herausgeführter Kathode. Der Stahlkolben liegt auf GND. Mit den Trimmern RV9 und RV10 ist die Mischstufe auf besten Rausch/Signal-Abstand eingestellt. Die Wirkung ist zwar nicht umwerfend gut aber etwas bewirkt es. Die Mischstufe wird nicht geregelt.

Stahlradio (3/10), Schaltplan S.2

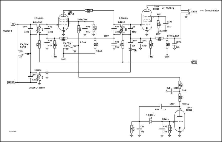
Die 1. ZF-Stufe (2,546MHz) und 2.Mischstufe

Die erste ZF von 2,546MHz wird mit der Röhre U9=EBF15 Verstärkt. Für die beiden Frequenzbereiche unter 3,5MHz wird diese Stufe abgeschaltet weil hier nur ein Einfachsuper  mit einer ZF von 454kHz arbeitet. Die Umschaltung erfolgt mit Relais K14. Die 2,546MHz wird in der 2.Mischstufe mit U10=ECH11 auf 454kHz umgesetzt. Der 3MHz-Quarz-Oszillator arbeitet wie üblich mit dem Triodensystem der U10=ECH11. An der Anode der Hexode der U10=ECH11 gelangt die 454kHz-ZF über einen 2-poligen HF-Stecker zur Demodulatorgruppe. Die Hexode arbeitet für die 454kHz des Einfachsupers als ZF-Verstärker. Beide Röhren, U9=EBF15 und die Hexode der U10=ECH11 werden geregelt.

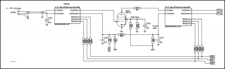
454kHz  ZF-Stufe mit umschaltbarer Bandbreite

Von der HF-Gruppe gelangt die ZF von 454kHz an das erste variable Bandfiter. Die geregelte Röhre U11=EBF15 verstärkt das Signal. Dann folgt das zweite variable Bandfilter. Beide Bandfilter sind identisch. Mit Mini-HF-Relais wird die Bandbreite in 4 Bereiche umgeschaltet. Ein Problem mit der Spulengüte: Das Bandfilter hatte ich zunächst mit ZF-Spulen wie sie heute oft verwendet werden aufgebaut. Dabei zeigte sich ein Problem. Bei der kleinsten Bandbreite war die Dämpfung mit etwa 26dB eindeutig zu hoch. Nach einigen Versuchen habe ich festgestellt das die zu geringe Güte der Spulen die Ursache war. Die verwendeten Spulen hatten eine Güte von etwa 100. Ich habe etwa 15 verschiedene Spulenkörper getestet. Deren Güte lag nie über 120! Bis ich schließlich einen Siemens-Schalenkern in meinen Vorräten gefunden habe und diesen dann entgegen meiner Überzeugung testete. Damit erreichte ich zu meinen Erstaunen eine Güte von über 300! Das Kernmaterial war M33. Damit ausgerüstet waren die Dämpfungen bei allen 4 Bandbreiten etwa identisch. Ein kleiner Unterschied von etwa 6dB wurde mit einen Widerstand ( R146=3k7 ) behoben. Der wird bei für die 3 breiteren Bandbreiten parallel zum Primärkreis geschaltet. Die Güte des primären Kreises ist weniger wichtig. Starken Einfluß hat der sekundäre Kreis. Weil ich nur 2 Schalenkerne mit M33 hatte wurde der primäre Kreis mit einem etwas ungünstigeren Schalenkern bestückt.
Schaltung der zwei 454kHz-Bandfilter
454kHz-ZF-Verstärker

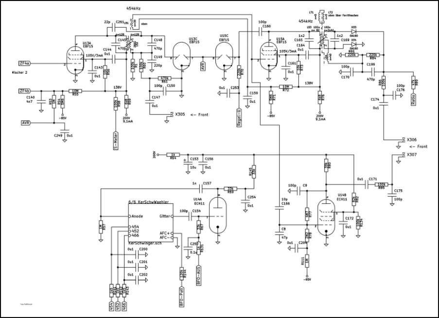
Dritter ZF-Verstärker und AM-Demodulator

Vom zweiten variablen Badfilter gelangt die 454kHz-ZF zum 3.ZF-Verstärker mit der Röhre U13=EBF15. Die Spannung am R59 ist abhängig vom Anodenstrom der geregelten Röhre U13=EBF15 und damit von der Regelspannung. Hier ist das S-Meter angeschlossen. Das S-Meter zeigt im Prinzip die Regelspannung an. Im Anodenkreis liegt ein kapazitiv gekoppeltes Bandfiter. Die Bandbreite liegt bei etwa 8kHz. Am Bandfilter ist der AM-Demodulator mit einer Diodenstrecke der Röhre U13=EBF15 angeschlossen.  Die Widerstände R60+R61 dürfen nicht zu hochohmig sein sonst verzerrt der Demodulator. Mit dieser Dimensionierung arbeitet der AM-Demodulator bis zu einem Modulationsgrad von 100% verzerrungsfrei.

Vierter ZF-Verstärker und Regelspannungs-Erzeugung

Von einer Koppelspule L51 im Bandfilter hinter U13A=EBF15 gelagt die 454kHz-ZF zum Regelspannungverstärker mit der

Röhre U15A=EBF15. Eine Diodenstrecke der Röhre U15C=EBF15 erzeugt die Regelspannung für die AVR. Diese Röhre läuft

mit festen Arbeitspunkt, wird also nicht geregelt. Die zweiten Diodenstrecken beider Röhren sind parallel geschaltet und mit

der AVR verbunden. Damit soll eine positive Regelspannung vermieden werden. Wegen des "Hand"-Potis auf der

Frontgruppe.

FM-Demodulator

Am Ausgang des dritten ZF-Verstäkers ist der FM-Demodulator angeschlossen. Hier wurde ein "Forster-Seeley"-Detektor

verwendet statt den sonst üblichen Ratio-Detektor. Weil die Gleichspannung am Ausgang symetrisch zu GND verläuft. Diese

Spannung wird für eine automatische Frequenznachstimmung ( AFC ) verwendet. Daran ist noch ein Drehspulinstrument

angeschlossen. Damit ist eine sehr exakte Abstimmanzeige möglich. Das ist wesentlich besser als mit dem S-Meter. Die AFC

funktioniert sehr gut. Dazu war allerdings ein Stilbruch nötig. Die Spannung vom FM-Demodulator war viel zu klein.

Kurzerhand habe ich einen DC-Verstäker mit einem Halbleiter-IC ( ein OP ) dazwischengeschaltet. Der sitzt auf der

Frontgruppe.

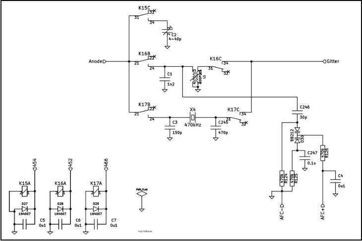
Der Produktdetektor

Von der Koppelspule L51 im Bandfilter hinter U13A=EBF15 gelangt die 454kHz-ZF auch noch zum Produktdetektor mit der Röhre U14=ECH11. Mit einen kapazitiven Spannungsteiler C166/C8 wird die Eingangsspannung heruntergesetzt. Sonst würde der Produktdetektor verzerren. Ebenso wichtig in diesem Zusammenhang ist eine ausreichend hohe Spannung vom BFO mit der Triode der Röhre U14A=ECH11. Ein Versuch mit Keramikschwinger und geringerer Amplitude mußte aufgegeben werden. Kramikschwinger vertragen keine hohen Amplituden. Jetzt arbeitet die Stufe mit LC-Kreis in Meißner-Schaltung. Der Schaltplan unten zeigt die BFO-Schaltung für den Produktdetektor. Diese Teile liegen zwischen Anode und Gitter der Oszillatorröhre. Die Spule L1 ist auf das obere Ende der ZF-Bandbreite für LSB-Empfang abgeglichen. Für USB-Empfang wird Trimmer C2 abgeglichen. Mit den Varicaps D30 wird die Frequenz um etwa +/-1,5kHz verstellbar. Der Quarz X4 fehlt wegen Beschaffungsprobleme. Damit soll eine DRM-ZF von 12kHz erzeugt werden. Diese Experimente ( digitaler Rundfunk ) habe ich in die Zukunft verschoben.
Home vorige Seite nächste Seite Impressum Letzte Änderung: 08.Juli 2013 Copyright: frei! Impressum Letzte Änderung: 12. April 2016 Copyright: frei! Seite 3 Seite 3