Peter Hofbauer’s private Homepage
Selbstbauprojekte eigene Entwicklungen
H o m e Seite 1 Seite 2 Seite 3 Seite 4 Impressum Letzte Änderung: 08.Juli 2013 Copyright: frei! Impressum Letzte Änderung: 28. September 2018 Copyright: frei! Home Seiten Anfang

Festplatten-Umschalter

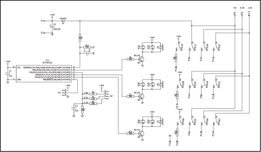
Mein Problem mit den Betriebssystemen. Bisher habe ich mit XP gearbeitet und war damit zufrieden. Alles funktionierte, auch ein altes DOS-Programm mit Dongle am Parallelport . Sogar meine alten Rechenprogramme mit GWBASIC, durch *.bat aufgerufen, laufen noch einwandfrei. Unter WIN7 geht das nicht mehr. Leider ist man im Laufe der Zeit zu einen Wechsel gezwungen. Weil einige Programme nicht mehr mit XP wollen oder weil es für neue Hardware keine XP-Treiber mehr gibt. Ich habe meinen PC mit 4 Festplatten ausgerüstet. Drei Festplatten für Betriebssysteme und eine für Datenkopien. Jeweils eine HDD mit XP, eine mit Win10 und die dritte mit Linux - Mint. Die Betriebssystem-Festplatten sollen einzeln schaltbar sein. Das Umschalten der Festplatten darf aber nur erfolgen wenn der PC aus ist. Sonst kann es zu Datenverlust kommen. Ein ATTINY25 soll dafür sorgen.
Beschreibung der Schaltung Die Schaltung wird über P1/P2 mit 5V von ein externes Steckernetzteil versorgt. Über Pin 5 erkennt der ATTINY ob der PC aktiv ist. Die 3 Tasten zum Ein/Aus-schalten sind am X2 angeschlossen und werden an Pin7 erkannt. Drei Transistoren schalten die 6 Relais. Für jede HDD sind zwei 5V-Relais vorgesehen. Zum schalten einer HDD genügt es die beiden Betriebsspannungen (5V und 12V) zu schalten. Die Datenleitung braucht nicht geschaltet werden, das würde auch schwierig werden. Die 3,3V schalte ich zwar auch, das ist aber überflüssig weil die niemand verwendet. Hatte ich leider übersehen. Die Festplatten können einzeln durch betätigen einer Taste ein und auch wieder ausgeschaltet werden. Aber nur solange der PC aus ist. Das wird an der fehlenden 5V des PCs erkannt. Damit man sieht welche HDD aktiv ist, sind LEDs über der Taste angeordnet. Die sind über Widerstände R8/9/10 angeschlossen. Die Diode D1 vermeidet ein Abfall der Relais wenn das Steckernetzteil mal mitten in der PC-Aktivität versagen sollte. X1 ist der Programmier-Anschluss. Die Schaltung habe ich in ein leeres CD-Laufwerkgehäuse eingebaut.
Stromzangen für einen Oszilloskop sind sehr teuer.  Deshalb habe ich eine sehr preisgünstige 50Hz-Stromzange zum Betrieb für einen Oszilloskop modifiziert.  Das Ergebnis ist zwar nicht ideal, aber für meine Anwendungen ist es OK. Besser als nichts! Mich interessiert zum Beispiel die Stromform in einer 50Hz-Netzzuleitung.  Im Originalzustand bring diese Zange pro A 10mV am Ausgang. Das ist zu wenig weil noch eine Menge Störungen zu sehen sind. Die Zange mit den originalen Leitungen ist nicht abgeschirmt. Außerdem ist die Kurvenform schon bei 50Hz verfälscht.   Eine kleine Platine mit einen LF357 wurde angefertigt, eingebaut und auf eine Ausgangsspannung von 100mVss bei einen Strom von 1Ass eingestellt.  Die Spule der Zange wird an einen virtuellen Nullpunkt angeschlossen (P3,P4). Der Strom von der Spule fließt durch den R3 (190 Ohm). Am Pin 5 des LF357 erscheint die Spannung, die nötig ist um an der Spule 0V zu hinterlassen.  Die Spule wird durch diese Schaltung kurzgeschlossen. Das ist nötig, je höher der Lastwiderstand an der Spule ist umso schlechter wird das Ergebnis.  Für 1A durch die Zange entstehen 100mV am Ausgang P6. Die Spule liefert also 100mV : 190 = 0,526mA.  Das ergibt ein Übersetzungsverhältnis der Zange  von 1900 zu 1.  Die Schaltung ist in der Zange eingebaut worden. Eine 6V-Kamera-Batterie versorgt die Schaltung. Ich habe einen Taster zum Einschalten verwendet. Den muss man während einer Messung gedrückt halten. Das schont die Batterie. Koaxkabel mit BNC Batteriefach Taster 100Hz Sinus 100Hz Dreieck 100Hz Rechteck 1kHz Sinus 1kHz Dreieck 1kHz Rechteck 10kHz Sinus 10kHz “Dreieck” 10kHz “Rechteck” Leider habe ich keinen Funktionsgenerator für größere Ströme, ich habe mein 4Q-Netzteil als Verstärker verwendet. Dessen Frequenzgang ist sehr klein wie man sieht. Er ist eigentlich auch nicht als Verstärker gedacht. Die gelbe Kurve oben zeigt die Spannung aus den 4Q-Netzteil. Gemessen wird der Strom durch einen 10 Ohm Widerstand. Darunter in blau der Strom von der Stromzange. Die blaue Kurve beträgt 50mV pro Teilung und nicht wie im Bild 500mV. Hatte vorher einen 10:1-Teiler dran und danach vergessen umzuschalten.   Wie man sieht, das Ergebnis der Stromzange ist akzeptabel. Die Zange kann natürlich nur Wechselstrom anzeigen, deshalb die verbogene Kurve mit 100Hz-Rechteck und Dreieck.  Hier mal den Strom beim Aufheizen meiner Lötstation, 3 Perioden, und daneben das selbe mit langer Zeit = 100 Perioden. Man erkennt die Arbeit des Reglers.

NF-Analyzer mit Soundkarte

Für eine NF-Analyse benötigte man vor einigen Jahrzehnten sehr teure Messgeräte. Das geht heute mit einer Soundkarte und entsprechender Software deutlich günstiger. Allerdings muss man wissen, ob die Messeinrichtung richtige Werte anzeigt. Durch Masseschleifen, Störeinstreuungen usw  bekommt man sehr schnell irgendwelche Signale angezeigt die nichts mit dem Prüfling zu tun haben. Meine Erfahrungen und ein kleines Zusatzgerät habe ich hier beschrieben.
Meine Erfahrungen mit diversen Soundkarten waren vor allem bei  den Internen oft negativ. Hier mal ein paar Fälle: Fall 1 Die Soundkarte lieferte sehr hohe Klirrfaktoren wenn die Quelle hochohmig war. Offensichtlich fehlte auf der Karte ein Impedanzwandler. Fall 2 Im Laufe der Testreihe wurde das angezeigte Signal immer kleiner. Die Soundkarte war plötzlich defekt. Warum das so war konnte ich nicht feststellen. Irgendwann hatte ich die Soundkarten von 3 PCs geschrottet. Offensichtlich hatte keine einen Überspannungsschutz. Fall 3 Beim Betrieb mit einer externen Soundkarte über USB musste ich einen Notebook mit Batterie betreiben. Das Netzteil musste vom Notebook getrennt werden weil sonst Fremdsignale kommen.
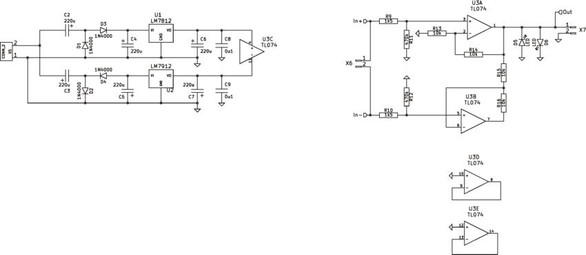
Wenn der NF-Generator ebenfalls von der Soundkarte kommt, entsteht ein Problem. Dann ist der Eingang und der Ausgang des Prüflings (z.B. ein Verstärker) mit einer gemeinsamen GND verbunden. Das mögen einige Verstärker nicht und neigen zum schwingen. Mein kleines Zusatzgerät verhindert die meisten Probleme. Die Klinkenbuchse X4 (oberer Schaltplan) wird über ein 1:1-Kabel mit den Eingang einer Soundkarte verbunden. Mit den Schaltern S4 und S4 kann man den Eingang kurzschließen. Damit wird geprüft ob dann auch (fast) nichts angezeigt wird. Am Eingang des Zusatzgerätes ist eine isoliert eingebaute BNC-Buchse X1 und zwei einzelne Laborbuchsen X2 und X3. Dahinter ist ein Abschwächer mit einen Drehschalter X2. Der teilt die Eingangsspannung in acht 6dB-Schritte herunter (-6dB = halbe Spannung). Mit den Schalter S1 kann wahlweise ein Massebezug oder Differenzauswertung gewählt werden. Dazwischen ist eine Platine mit Differenzverstärker (unterer Schaltplan). Ein TL074 ist als Differenzverstärker geschaltet. Den TL074 habe ich verwendet weil ich davon eine Menge vorrätig habe. Der Verstärker bewirkt keinen sichtbare Verfälschung des Signals. Der Ausgang geht direkt vom TL074 ohne Widerstand zum Ausgang. Um eine niederohmige Ausgabe zu erreichen. Die beiden LEDs D5 und D6 begrenzen die Ausgangsspannung zum Schutz der Soundkarte. Die sind auf der Front sichtbar und dürfen bei Messungen nicht leuchten. Betrieben wird das Gerät mit ein Steckernetzteil mit 8VAC. Um +/-12V zu erreichen habe ich Spannungsverdoppler verwendet. Man sollte kein Schaltnetzteil verwenden, dessen Störungen tauchen garantiert im Spektrum auf. Was ich als Soundkarte verwendet habe, weis ich nicht mehr. Eine gute (teure) habe ich mir nicht gegönnt. Geeignete Software gibt es einige, ich hatte “Visual Analyser” verwendet.
Hier ist meine kleine Homepage, mit kleinen Projekten und kleinen diversen Berichten zum Thema  Elektronik-Hobby. .

Stromzange für den Oszilloskop

Netznachbildung für Störspannungs-Messungen

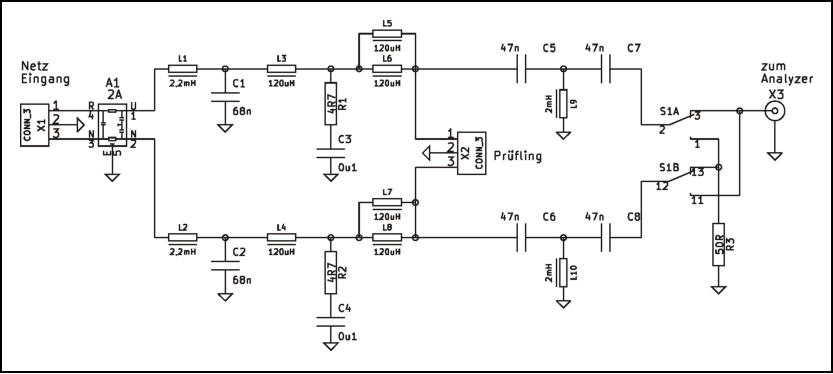
Netznachbildungen werden in der Funkstörmesstechnik zur Messung der Leitungsgebundenen Störspannung eingesetzt. Vor allem primär getaktete Schaltnetzteile erzeugen HF-Spannungen, die über die Netzleitung als Antenne abgestrahlt werden. Diese Spannungen dürfen laut EMV-Vorschriften einen bestimmten Wert nicht übersteigen. Eine Normen konforme Messeinrichtung für einen Hobbyisten wäre wohl stark übertrieben. Ich wollte einfach nur eine Messeinrichtung um die Wirkung von Entstörungen beurteilen zu können. Diese Netznachbildung habe ich aus Teilen, die in meinen Hobby-Lager vorhanden sind, eben mal schnell aufgebaut. Entspricht nicht der Norm. Aber etwas angenähert und für meine Zwecke absolut ausreichend.
Das Teil habe ich in ein altes Stahlblech Gehäuse eingebaut. Die Trennwände darin sind nicht nötig. Die stammen von der vorigen Anwendung des Gehäuses. Das Gehäuse sieht nicht gut aus, erfüllt aber seinen Zweck. X2 ist der Anschluss für einen Prüfling (Schukosteckdose). Die Impedanz des Netzes wird mit L5, L6, R1, C3, L3 und C1 gebildet. Die vom Prüfling gelieferte HF wird über den Hochpass C5, L9 und C7 an der BNC-Buchse X3 ausgegeben. Mit S1 wird der zu testende Netzpol ausgewählt. Der Netzeingang X1 besteht auf ein Netzkabel plus Schukostecker. Die Einrichtung wird an einen Trenntrafo betrieben um den 30mA-FI-Schalter nicht zu ärgern. Geprüft werden die Frequenzen von 9kHz bis 30MHz. Im unteren Frequenzbereich stimmt diese Netznachbildung nicht mit der Norm überein. Im oberen Bereich aber angenähert. Es wird mit meinen Spektrumanalyzer gemessen. Für eine genormte Messung sind Bewertungsfilter nötig, die hier natürlich fehlen. Schon deshalb kann und soll damit nur vergleichsweise getestet werden. Zum Test gehört noch eine große Blechplatte als Bezugspotential. Hier sieht man das Störspektrum (bis 2,5MHz) einer LED-Lampe. Die Störspannungen liegen   meilenweit über das zulässige Maß. Der Hersteller (in China) dieser Lampe hat die EMV- Vorschriften einfach ignoriert. Der Cursor steht auf 150kHz. Man erkennt die Harmonischen des Schaltreglers. Gemessen mit der Netznachbildung.
Klemme für das Bezugs-Potential (Blechplatte)
Keine Schönheit, aber funktioniert.
Seite 1 Seite 1