Peter Hofbauer’s private Homepage
Selbstbauprojekte eigene Entwicklungen
Home Erodiermaschine Seite 1 Erodier S. 2 Erodier S. 3 Erodier S. 4 Erodier S. 5 Erodier S. 6 Erodier S.7 Impressum Letzte Änderung: 08.Juli 2013 Copyright: frei! Impressum Letzte Änderung: 16.April 2018 Copyright: frei!

Zum Schluss

Als Dielektrikum wird normalerweise eine Art Öl verwendet. Das konnte ich nicht beschaffen. Deshalb habe ich destilliertes Wasser verwendet. Das Funktioniert gut. Aber: ich musste feststellen, das mein im Baumarkt beschafftes “destilliertes” Wasser elektrisch gut leitfähig war. Ich habe den Verdacht, das es normales Leitungswasser ist weil die Leitfähigkeit identisch ist. Deshalb musste ich die Schaltung auf der Endstufe zur Erkennung einer Werkstück-Berührung recht niederohmig ausführen. Trotz der einfachen Z-Regelung über den arithmetischen Mittelwert erodiert meine Maschine ruhig und konstant. Allerdings habe ich noch nicht mehrere Versuche mit anderen Material gemacht. Das verschiebe ich auf später, jetzt ist erstmal Pause! Das Wasser wird beim Erodieren trübe. Mit einen starken Magneten und Geduld bekommt man es wieder sauber. Für die Entwicklung und den Bau dieser Maschine habe ich mit reichlich Unterbrechungen 7 Monate benötigt. Gewünschte Verbesserungen: Das Filter sollte von außen sichtbar sein. Mit einer Plexiklappe, damit das auch leichter zugängig ist. Das verwendete Filter ist auch zu klein, das werde ich noch größer machen. Ansonsten fällt mir nichts ein. Ich hatte mir zur Bedingung gemacht, möglichst nur vorhandene Teile aus meiner “Bastelkiste” zu verwenden. Unter diesen Gesichtspunkt ist das Projekt gut gelungen. Es fehlt noch eine Sicherheitshaube, der Werkzeughalter steht unter 120V! Dieser Bericht ist keine Bauanleitung, sondern nur ein Erfahrungsbericht für Fachleute!

Die Vorschub-Steuerung

Der Erodiervorgang läuft sehr kaotisch ab. Der Z-Antrieb muss einen möglichst stabilen Funkenspalt regeln. Das gelingt bei allen Verfahren nur einigermaßen gut. Letztendlich muss der Bediener mit seinen Erfahrungen und mit Gefühl den Erodiervorgang mit Hilfe der Einstellungen an der Erodiermaschine “ruhig stellen”. Die Kurve zeigt die Spannung zwischen Werkzeug und Werkstück mit den drei Zuständen: Links = Leerlauf, Funkenspalt zu groß, der Z-Motor muss nach unten steuern Mitte = gewünschte Funkenbildung Rechts = Kurzschluss, Funkenspalt zu klein oder verschmutzt, der Z-Motor muss nach oben steuern Der Z-Motor muß so gesteuert werden, das ein möglichst konstanter Vorgang, wie die mittlere Kurve zeigt, eingehalten wird. Welcher Wert kann als Maß für die Breite des Funkenspaltes verwendet werden? Das sind im wesentliche zwei: 1.) Die Brennspannung Die Spannung am Werkstück wird etwas begrenzt und mit RC-Glidern ein arithmetischer Mittelwert gebildet. Je höher dieser Wert ist, umso breiter ist der Funkenspalt. 2.) Die Zündzeit Die Zündzeit wird gemessen und in eine Spannung gewandelt. Je größer die Zündzeit ist, umso breiter ist der Funkenspalt. Der Regler auf Seite 5 (Modul R) verwendet die Brennspannung zur Steuerung der Zustellung mit den Z-Motor. Jetzt habe ich noch eine zweite Schaltung entwickelt und getestet. Diese verwendet die Zündzeit  zur Erzeugung einer Steuerspannung.

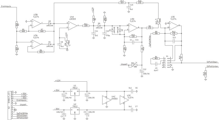
Regler Modul R, Version 2

Zum Betrieb dieses Moduls mussten folgende Teile auf Modul E (Endstufe) geändert werden: C4 entfällt, R9 und R13 je 4k7.  Bei dieser Schaltung ist der Komparator U4 dazugekommen. Der Komparator U4 schaltet nach GND solange die Erodierspannung am Pin3 die Spannung vom RV2 unterschreitet. RV2 ist so eingestellt, das unter 80V am Werkzeug, Pin1 nach GND schaltet. Solange die Erodierspannung diesen Wert überschreitet, also in der Zündzeit, kann sich C14 über R2 aufladen. Dessen Spitzenspannung wird über D5 in C10 gespeichert, damit die Spannung während der Impulszeit bestehen bleibt. Dadurch ist die resultierende Spannung einigermaßen unabhängig vom Impulsverhältnis (Impuls : Pause). An Pin8 von U3D beträgt die Spannung etwa 10V bei einer Zündzeit von 16us. Über RV3 sollte versuchsweise noch der arithmetische Mittelwert der Erodierspannung dazu gemischt werden. Das habe ich aber verworfen, es bringt nichts. RV3 steht jetzt am Anschlag zum R8. Die übrige Schaltung entspricht der Version 1 des Modul R. Der erste Test mit dieser Version verlief positiv. Zunächst hatte ich den Eindruck das diese Version besser funktioniert. Dann habe ich die Module mehrmals gewechselt und testweise Erodiert. Das Ergebnis: ein wirklicher Unterschied ist nicht nachweisbar! Es ist aber noch Luft drin, später werde ich noch Optimieren.
Home Vorige Seite Nächste Seite Erodier S. 6 Erodier S. 6