Peter Hofbauer’s private Homepage
Selbstbauprojekte eigene Entwicklungen
Impressum Letzte Änderung: 08.Juli 2013 Copyright: frei! Impressum Letzte Änderung: 30.September 2019 Copyright: frei!

Der Schaltplan

4-Quadranten Labor Netzgerät  VQG9060
Gesamtplan, Übersicht
Die Schaltung besteht aus 9 Platinen / Baugruppen. Oben ist die Verdrahtung der einzelnen Platinen untereinander dargestellt. Links ist die CPU-Platine (CPP9500). Dafür habe ich eine bereits vorhandene Platine verwendet. Die stammt aus einer Überlieferung meines Lieferanten. Wurde für meinen Spektrumanalyzer entwickelt. Für diese 4Q-Gerät nicht ganz ideal, weil auch etwas zu groß, hat aber alles nötige an Bord. Die obere Reihe ab CPU nach links: Messeingänge (VQG9066) mit 10bit-ADW Sollwert-Ausgabe (VQG9065) verarbeitet die Sollwerte, die von den 3 DAWs der CPU kommen  Regler (VQG9063) enthält den U- und I-Regler, und die Strombegrenzung Endstufe (VQG9062), Platine sitzt auf den Kühlkörper und steuert die 8 VMOS die untere Reihe ab CPU nach Links: Tastenprint (VQG9067) sitzt hinter der Front und enthält Bedienelemente, Ausgangsrelais, Überspannungserkennung Netzteil (VQG9068) liefert die Steuerspannung +/-15V Powernetzteil (VQG9061) liefert die +/-43V für die Endstufe mitte darüber: Verteiler (VQG9069) verteilt die +/-15V, sitzt direkt an den Ausgangsbuchsen, zentrale Masse, Strom-shunt und -Verstärker

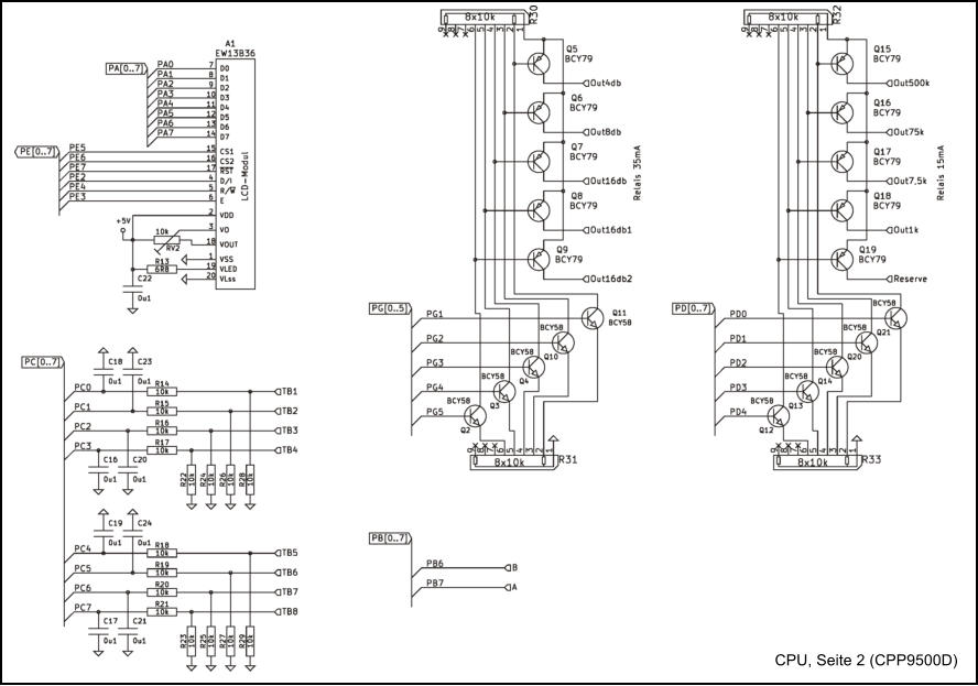
CPU

Der Schaltplan für die CPU-Platine besteht aus 3 Seiten
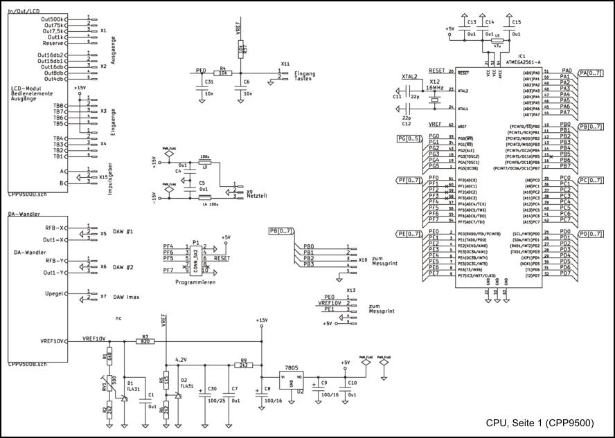
CPU, Seite 1 (CPP9500) CPU, Seite 2 (CPP9500D) CPU, Seite 3 (CPP9500B)
Verwendet wird ein ATMEGA2561. Dessen Flash ist für diesen Zweck eigentlich zu groß, aber es wird ein großer RAM und EEPROM benötigt. Die verwendete Platine war auch dafür vorgesehen. Auf dieser Platine wird die Referenz fürs Gerät über X13 angeboten. Als LCD wird ein Grafik-Modul 128x64 mit paralleler Ansteuerung verwendet. Die Platine hat nur einen Analogeingang, der für die Tasten neben dem LCD benutzt wird. Zehn digitale 15V-Ausgänge wird für die Tasten-LEDs, das Ausgangsrelais und ein Relais im Regler verwendet. Acht Eingänge wird für die Bedientasten und die Überspannungserkennung verwendet. Die Platine enthält drei 8bit-DAWs mit paralleler Ansteuerung. Zwei davon werden auf der Sollwert-Ausgabe als ein 16bit-DAW verschaltet. Der dritte wird für die Strombegrenzung gebraucht. Die Betriebsspannung beträgt +/-15V. Auf der Platine sitzt ein 5V-Stabi mit Kühlkörper. Der JTAG-Anschluß sitzt auf der Unterseite der Platine und kann ohne Öffnen des Gerätes von der Bodenseite erreicht werden. Das ist nicht ganz unwichtig, weil im Laufe der Verwendung noch Änderungen an der Software nötig werden können.
Mess-Eingänge (VQG9066)

Mess-Eingänge

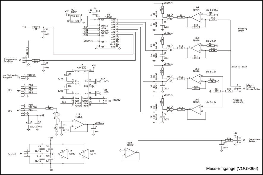
Diese Platine arbeitet mit einen 10bit-ADW TL1541. Dieser hat 11 Eingänge, 7 davon werden verwendet. Der TL1541 wird verwendet weil er weniger digitales Rauschen als der ATMEGA aufweist. Außerdem hat die CPU-Platine für die ADW-Pins andere Verwendung. Der TL1541 wird seriell angesteuert. Die Referenz und die 5V-Versorgung wird von der CPU-Platine geholt. Die Messung der Ausgangsspannung und des Ausgangsstromes wird jeweils in 2 Bereiche vorgenommen. Weil sonst die 10bit-Auflösung nicht genau genug ist. Die Software sucht sich den richtigen Bereich aus. Eingang 1 = Strom Bereich 1: bis +/- 0,3A Eingang 2 = Strom Bereich 2: bis +/- 3,0A Eingang 3 = Spannung Bereich 1: bis +/-6,5V Eingang 4 = Spannung Bereich 2: bis +/-65V Eingang 5 = Temperaturmessung Eingang 6 = Programmschalter Eingang 7 = Poti “Analog” Weil dazu nötige CPU-Anschlüsse auf dieser Platine geführt sind ist ein RS232-Interface IC vorhanden. Die Software dafür fehlt aber noch.

Sollwert-Ausgabe

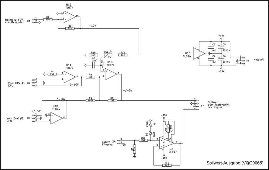
Sollwert-Ausgabe (VQG9065)
Hier werden die Sollwerte aufbereitet. Am Ausgang X7 werden maximal +/-5V als Soll für die Ausgangs-Spannung, den -Strom und vom externen Anschluss geführt. Die beiden DAWs auf der CPU-Platine werden hier mit U1A, U1B und U1D zusammengeführt so das eine Spannung mit einer 16bit-Auflösung für den I-Regler und U-Regler entsteht. Der Externe Eingang liegt an X4. D1 und D2 begrenzen um Zerstörung zu vermeiden. Die Referenzspannung an X 1 von der CPU-Platine wird mit U1E ins negative gedreht und auf -10V vergrößert.

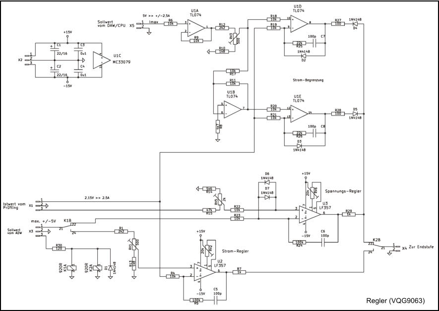
Regler

Regler (VQG9063)
Der Regler vergleicht die Sollwerte (X3.1) mit den Istwerten und steuert mit einer Leitung (und GND, X4) die Endstufe. Den Strom regelt U2 (LF357). Der Istwert kommt über X1 vom Verteiler. Für einen Strom von +/- 2,5A ist hier eine Spannung von +/- 2,15V. Mit RV2 wird der Nullwert (0,000A) eingestellt und mit RV1 auf maximal 2,5A geeicht. Die Spannung regelt U3 (LF357). Der Istwert kommt über X1.1 und beträgt (für +/- 40V Ausgangsspannung) +/-5V. Mit RV6 wird der Nullwert (00.00V) eingestellt und mit RV5 auf +/-40V geeicht. D6 und D7 vermeiden Übersteuerung um ein Umkippen der Regelkurve zu vermeiden. Die Strombegrenzung besorgt U1 (TL074). Der Sollwert von 0...5V kommt von der CPU-Platine über X5. D5 und D4 entkoppeln den Teil der jeweils anderen Polarität. D3 und D2 vermeiden lange Ausregelzeiten bei abrupten Stromänderungen.

Endstufe

Endstufe (VQG9062)
Die Endstufe besteht aus einen Teil für positive Spannung (oben) und einen für negative Spannung (unten). Im laufenden Betrieb ist immer nur ein Teil aktiv. Die Endstufe wird mit +42V und -42V gegen Masse betrieben. Beide Teile sind im Prinzip identisch, darum wird hier nur der obere Teil beschrieben. Mit Q1 trennt den Steuerteil mit geringer Spannung von den VMOS mit höheren Spannung. Die Basis des Q1 wird auf etwa 3...4V gehalten. R3 bewirkt eine (geringe) Gegenkopplung. D1 und D2 kompensieren den Temperaturgang des Q1. Q11 ist eine Art Notbremse. Wenn der Strom durch Q3 einen Wert von 0,9A übersteigt begrenzt Q11 die Gatespannung aller 4 VMOS und damit den maximalen Strom auf 3,6A. Im geregelten Zustand sind es nur maximal 2,5A. Das ist nötig weil die Stromregelung etwas Zeit benötigt. Der Q11 ist wesentlich schneller und begrenzt sofort. Die 2,2-Ohm Widerstände in den Source-Leitungen verteilt den Strom einigermaßen gleichmäßig über alle 4 VMOS. Die Endstufe muss mit Ruhestrom betrieben werden. Die Einstellung erfolgt für jedes Teil getrennt mit Hilfe einer externen Spannung von 53V. Diese Spannung wird von P2 nach P1 angeschlossen. Und P2 wird mit P4 und P5 verbunden. Dann wird mit RV1 ein Strom von 180mA eingestellt. Der Ruhestrom ist (leider) von der Betriebsspannung abhängig. Das Ganze nochmal mit 42V prüfen, dann sollte der Ruhestrom nicht unter 10mA sinken.

Tastenprint

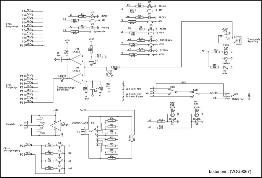
Tastenprint (VQG9067)
Diese Platine sitzt hinter der Frontplatte. U7 erkennt für beide Polaritäten eine zu hohe Spannung. Ist auf 42V eingestellt. C5 verhindert Schwingen des U7. S1 bis S4 sind die Tasten neben den LCD. Dieser Teil der Platine ist mechanisch vom Übrigen getrennt worden. S5 ist der Programmschalter, RV2 das Poti “Analog”. Das Relais K2 schaltet für die Betriebsart “Extern” den Sollwert entsprechend um. Das Relais K1 wird nicht mehr verwendet. Das Relais K3 ist das Ausgangsrelais. Es sitzt direkt über die Plus-Ausgangsbuchse. Die Sollwerte von der Sollwert-Ausgabe kommen über X6 und werden weiter geleitet über X7 zum Regler.

Netzteil und Powernetzteil

Netzteil (VQG9068) Powernetzteil (VQG9061) Die Netzteile sind mechanisch zu einer Baugruppe zusammen gebaut.  Das kleine Netzteil liefert +/-.15 stabilisiert für die Steuerung. Das Powernetzteil liefert +/-42...52V unstabilisiert für die Endstufe. K1 und R1 vermindern den hohen Anlaufstrom des Ringkerntrafos.  Beide Netzteile haben haben kein gemeinsames GND-Potential. Dazwischen liegt der Shunt für die Strom-Messung.   Das kleine Netzteil ist mit seinen GND an der negativen Buchse und mit den Gerätegehäuse verbunden.  Das kleine Netzteil betreibt über einen Widerstand die beiden Lüfter. Damit wird die 15V auf 12V herabgesetzt.

Verteiler

Verteiler (VQG9069) Diese Platine ist direkt auf die beiden Laborbuchsen des Ausgangs geschraubt.  Die Minus-Buchse ist der zentrale Massepunkt des Gerätes.  Über diese Platine wird die komplette +/-15V-Versorgung aller Platinen verteilt.  R1 bis R5 ist der Shunt zur Strom-Messung. Die Spannung am Shunt wird mit U1 (LF357) von +/-0,5V auf +/-2,15V verstärkt. Damit wird der Einfluss von Spannungsabfällen auf den GND-Leitungen vermindert.  Über R6 wird die Ist-Info der Ausgangsspannung an X8 und X7 gelegt.

4-Quadranten-Labornetzgerät +/-40V / 100W  (2/4)

Programmierbar

Home Vorige Seite Nächste Seite Home 4Q-Netzgerät Seite 1 4Q-Netzgerät Seite 2 4Q-Netzgerät Seite 3 4Q-Netzgerät Seite 4
Es folgt: die Mechanik
4Q-Netzgerät Seite 2 4Q-Netzgerät Seite 2