Peter Hofbauer’s private Homepage
Selbstbauprojekte eigene Entwicklungen
Impressum Letzte Änderung: 07.November 2023 Copyright: frei! Impressum Letzte Änderung: 22.April 2022 Copyright: frei!

Röhrenprüfgerät mit Akku (2/3)

H o m e Röhrenprüfgerät Seite 1 Röhrenprüfgerät Seite 2 Röhrenprüfgerät Seite 3

Der Schaltplan

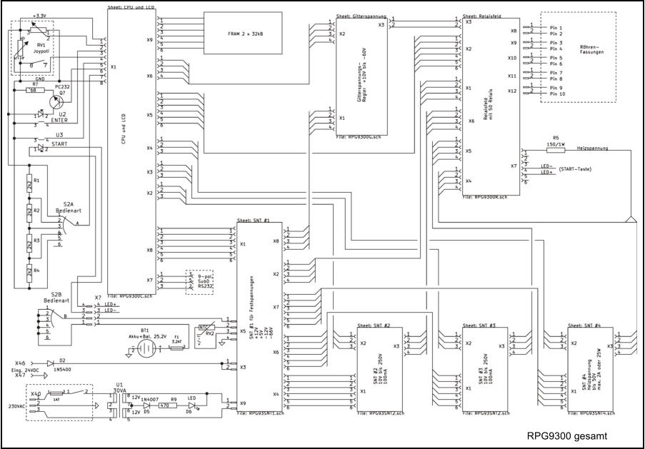
Die komplette Schaltung ist ein umfangreiches  KiCAD-Projekt mit 8 Seiten. Im Hauptschaltplan sind die einzelnen Gruppen als Unterschaltungen enthalten. Der Hauptschaltplan soll eine Übersicht über alle Gruppen zeigen. Hier eine Liste der Seiten mit deren Dateiname: 1. RPG9000 Übersicht, Gesamtplan 2. RPG9300C CPU-Platine mit Display 3. RPG93SNT1 SNT#1, Netzteil, Ladeschaltung, 4 Festspannungen +/-12V, 5V, -56V  4. RPG93SNT2 SNT#2, 2V bis 250V max. 100mA 5. RPG93SNT3 SNT#3, identisch mit SNT#2 6. RPG93SNT4 SNT#4, 1V bis 50V, max 2A oder 25W 7. RPG9300G linear geregelt +10V bis -50V, max.10mA 8. RPG9300R Relaisfeld 9. RPG9300R2 Relaisfeld 2. Teil Die 8 Unterschaltungen haben zusätzlich ein eigenes KiCAD-Projekt. Wegen der Platinen-Layouts.         Die Platinen sind mit 1:1 Buchse zu Buchse Leitungen verbunden. X46/X47 ist der Anschluss für eine externe 24VDC-Versorgung. X40 ist der 230VAC-Netzanschluss BT1 ist der Lithium-Akku mit Balancer, RV2 der dazu gehörende Temperatursensor S2 ist der Drehschalter zur Auswahl der Bedienart, RV1 ist der Mini-Joystick. .
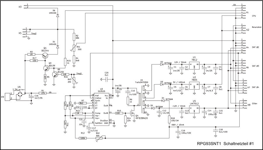
Diese Baugruppe enthält die Ladeschaltung für den Akku, ein kleines Netzteil und das Schaltnetzteil Nr. 1 für die Versorgung des Gerätes mit 5V, 12V, -12V und -56V. An X5 ist der Akku mit Balancer und Temperatursensor angeschlossen. X9 geht an den Netztrafo. Über die 6 Stecker auf der rechten Seite werden alle 6 Baugruppen versorgt. Das SNT#1 ist als Sperrwandler ausgeführt. Das U3 = SG3525 ist eigentlich für Gegentaktwandlung gedacht. Hier wird von den beiden Gegentakt- Ausgängen nur einer verwendet. Das Tastverhältnis für den VMOS Q4 bleibt deshalb immer unter 50%. Geregelt wird die -56V. Die übrigen 3 Spannungen sind wegen der nicht idealen Kopplung der Wicklungen nicht stabil genug. Die werden mit 3 Stabis stabilisiert. Leider ist deshalb der Wirkungsgrad des SNTs nur etwa 60% bei Nennlast. Die Betriebsspannung geht von 18V bis 29V. Der VMOS muss für eine Gate- Spannung bis 30V geeignet sein. Das Signal an Pin 4 des U3 sorgt für die Synchronisation der übrigen drei SNTs. Die sollen auf die selbe Frequenz und Phasenlage laufen. Die Stromaufnahme der Schaltung nur mit CPU-Platine und LCD (an X1) beträgt 145mA bei einer Betriebsspannung von 24V. Die Ladeschaltung für die 7 Lithium-Akkus besteht aus den Transistoren Q1, Q3 und Q5. Geladen wird mit konstanten Strom. Der Stromregler mit Q1 und Q3 wird von der CPU aktiviert sobald die Netzspannung anliegt. Der Ladestrom ist durch R3, R5 und R17 auf einen festen Wert gesetzt. Der Akku ist mit einen Temperatursensor montiert. Über Q5 wird der Ladestrom gesenkt wenn die Temperatur zu hoch wird. Wenn die Spannung unter 28V sinkt wird der Laderegler aktiv und wieder gestoppt wenn die Spannung 29,4V erreicht. Der Netzteiltrafo liefert maximal 32VDC. Der Trafo ist sehr knapp bemessen weil das Gewicht gering sein sollte. Das komplette Gerät ist im 230VAC-Netzbetrieb nur mit Hilfe des Akkus im Puffer-Betrieb funktionsfähig. Der Laderegler wird mit den übrigen Teilen des Röhrentesters zusätzlich belastet so das zum Laden etwa 0,4A übrig bleiben solange nicht getestet wird.

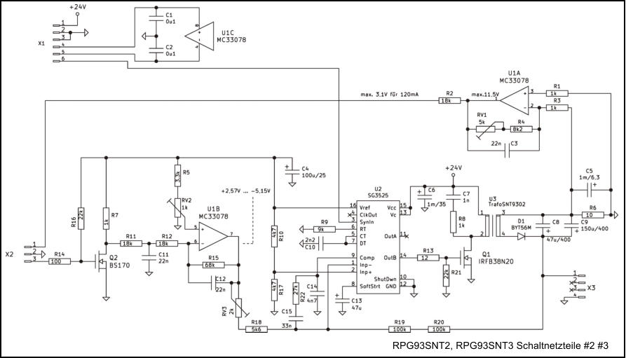
Schaltnetzteile #2 und #3

Die Schaltung soll 2V bis 250V mit maximal 100mA für Anoden- und/oder Schirmgitterspannung liefern. Die Betriebsspannung (im Plan mit +24V bezeichnet) reicht von 18V bis 29V. An X1 sind die Spannungen zum Betrieb des SNTs und +/-12V für den MC33078 angeschlossen. Über X1/Pin 6 wird der SG3525 vom SNT#1 synchronisiert. Über X2 kommt von der CPU eine PWM als Sollwert. Der BS170 bindet die PWM-Spannung an die Referenz des SG3525. Zwischen Tastverhältnis der PWM und der Ausgangsspannung muss ein linearer Zusammenhang sein. Weil die CPU die Spannung nicht misst. Aber der Ausgangsstrom wird von der CPU gemessen (Pin 1 an X2). Die CPU überwacht den Strom und schaltet bei Überstrom die PWM ab. An U1B/Pin7 steht der DC-Sollwert für die Regelung zur Verfügung. Der SG3525 ist eigentlich für Gegentaktwandlung gedacht. Hier wird von den beiden Gegentakt-Ausgängen nur einer verwendet. Das Tastverhältnis für den VMOS Q4 bleibt deshalb immer unter 50%. Der VMOS Q1 muss für Gate-Spannungen bis 30V geeignet sein weil die Betriebsspannung bis 29V gehen kann. Der SG3525 arbeitet in dieser Schaltung als Sperrwandler. Beim Sperrwandler muss die Streuinduktivität möglichst gering gehalten werden. Das wird durch ineinander verschachtelte Wicklungen (ohne Lagenisolation!) im Trafo U3 erreicht: Primär 4 Lagen zu je 8 Windungen 0,56CuL parallel geschaltet Sekundär 3 Lagen zu je 40 Windungen 0,22CuL parallel geschaltet Der Wirkungsgrad beträgt wenn 200V x 140mA gemessen 94%. Über den Shunt R6 wird der Strom gemessen. Deren Spannung wird mit U1A verstärkt und auf 11,5V begrenzt. Ein Teiler mit R2=18k und einen R von 6k8 auf der CPU-Platine setzt dann auf max. 3,1V herunter was eine Anzeige von 120,0mA erzeugt. C13 = 47uF sorgt für einen verzögerten Einschaltstrom.

Schaltnetzteil #4

Diese Schaltung liefert 1V bis 50V für die Heizung mit einen Dauerstrom von maximal 2A. Die maximale Dauerleistung endet bei 25W. Kurzzeitig ist eine Last bis 50W erlaubt weil Röhrenheizungen Kaltleiter sind und beim Aufheizen mehr Strom aufnehmen. Die Schaltung ist identisch mit SNT#2/SNT#3. Nur der Trafo U3 und die Ausgangsschaltung sind nicht identisch. Die Wicklungen im Trafo U3 wurden stark verschachtelt ausgeführt. Beide Wicklungen sind identisch, das Übersetzungsverhältnis beträgt 1 : 1. Jede Wicklung hat 5 Lagen zu 8,5 Windungen 0,56CuL, die parallel geschaltet werden. Dadurch wird die Kopplung und die Präzision der Regelung verbessert. Die Daten der Heizung einer Röhre müssen genau eingehalten werden. Zum Beispiel: die Batterieröhren DC96 benötigt 1,4V bei einer Stromaufnahme von nur 25mA. Diese niedrigen Werte sind nicht einfach zu garantieren. Vorsichtshalber ist dafür ein Lastwiderstand (R5 im Gesamtplan) vorgesehen. Der wird von der CPU zuerst eingeschaltet, dann der Strom gemessen, und erst wenn es OK ist wird das Relais für die Heizung  aktiviert. Der Röhrenprüfer soll die Röhren prüfen und nicht killen! Über den Shunt R6 (=0R22) wird der Strom gemessen. Deren Spannung wird mit U1A verstärkt und auf 11V begrenzt. Ein Teiler mit R2=18k und einen R von 6k8 auf der CPU-Platine setzt dann auf max. 3,1V herunter was eine Anzeige von 2,2A erzeugt.

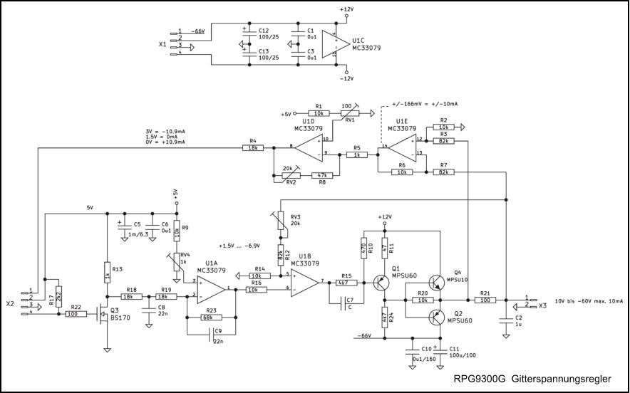
Gitterspannungs-Regler

Diese Platine liefert die Spannung fürs Gitter von +10V bis -50V für maximal 10mA. X1 liefert die Betriebsspannungen -56V, 12V und -12V vom SNT#1. Den Sollwert liefert die CPU mit einer PWM. Die Spannung für diese PWM ist über X2/Pin2 an die Referenzspannung des SNT#1 angebunden. Der Sollwert wird mit RV4 und U1A verschoben. Damit am Ausgang X3 die Spannung von +10V bis -50V einstellbar ist. Über den Shunt R21 (= 100Ohm) wird der Strom gemessen. Ein Differenzverstärker mit U1E liefert an Pin 14 bei einen Strom von +/-10mA eine Spannung von +/-167mV. Deren Spannung wird mit U1D verstärkt, ins Positive verschoben und  und auf 11,5V begrenzt. Damit eine Anzeige von Positiv bis Negativ erfolgen kann.  Ein Teiler mit R2=18k und einen R von 6k8 auf der CPU-Platine setzt dann auf max. 3,1V herunter. Die CPU zeigt 3V als -10.9mA an, 1,5V als 0 mA und 0V als +10.9mA an.

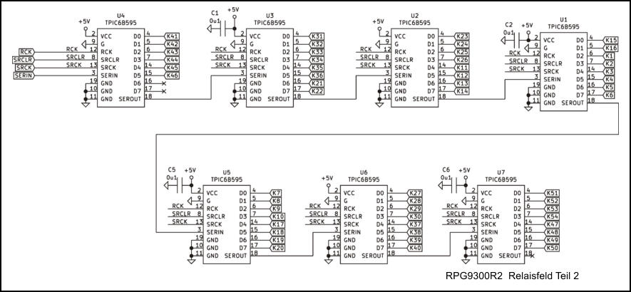
Das Relaisfeld

Das Schaltbild ist auf 2 Seiten verteilt. Seite 2 ist als Unterschaltung in Seite 1 gesetzt. Das Relaisfeld schaltet 50 Relais. Die Relais haben 2 Umschalter. Wegen der teilweise hohen Belastung sind immer 2 Schliesser parallel geschaltet. Die CPU schaltet die Relais nie unter Last ein. Wo möglich auch nicht aus ohne vorher die Spannung herunter zu fahren. Die verwendeten ICs sind Schieberegister mit Leistungsausgang und integrierte Freilaufdioden. Dadurch kommt die Schaltung mit wenig Teilen aus und braucht zur Ansteuerung nur 4 Leitungen. Die Ansteuerlogik arbeitet mit 5V. die Widerstände R1 bis R4 sollen nur die Signalleitungen auf GND legen falls der Stecker X2 mal abgezogen ist. Auf der CPU-Platine werden die Leitungen mit 2k2 auf 5V hochgezogen. Die Stecker auf der rechten Seite gehen zu den Spannungsquellen: X3 = Gitterspannung X4 = Heizung (SNT#4) X5 und X6 = Anoden/Schirmgitterspannung (SNT#2 und SNT#3) Die Klemmen X8 bis X12 gehen zu den Röhrenfassungen und den 4mm-Buchsen auf der Front.

CPU und TFT-Platine

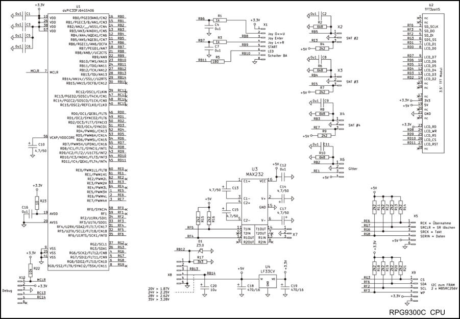
Verwendet wird ein 16bit-Prozessor dsPIC33FJ64GS406. Folgende Ports sind angeschlossen: 8  Analogeingänge für den internen 10bit-ADW 4  PWM-Ausgänge als DAW verwendet 12 Ausgänge fürs TFT-Display 2   zum RS232-Wandler 2  Eingänge für die Tasten START und ENTER 1  Eingang für die 230VAC-Netzerkennung 1 Ausgang zur Aktivierung der Akku-Ladung 4 Ausgänge zur Ansteuerung fürs Relaisfeld 4 Ein- und Ausgänge fürs FRAM Das Display ist ein 3,5-Zoll TFT mit 480 x 320 Pixel. Das wird hier als reines Text-Display mit 12 Zeilen zu je 30 Zeichen verwendet. Die CPU-Platine ist mit 9 Stecker mit den anderen Baugruppen verbunden: 1. X1 = geht zur Bedieneinheit, die beiden Tasten START und ENTER, den Potis im Joystick und zum Betriebsartenschalter. Die LED in der START-Taste wird vom Relaisfeld geschaltet. 2. X2 = geht zum Schaltnetzteil #2, PWM-Signal als Spannungs-Sollwert und zurück kommt der Messwert für den Strom 3. X3 = geht zum SNT#3, dto 4. X4 = geht zum SNT#4, dto 5. X5 = geht zum  Relaisfeld, wird wie ein 56-bit Schieberegister angesteuert 6. X6 = geht zur Gitter-Spannungs-Baugruppe, PWM-Signal als Sollwert und zurück kommt der Messwert für den Strom 7. X7 = geht zum RS232-Buchse auf der Rückwand, noch nicht in Betrieb 8. X8 = geht zur Baugruppe “SNT#1”, Versorgung mit 5V, Netzerkennung, Akku-Ladung und Messung 9. X9 = war mal für eine SD-Karte vorgesehen, wird aber jetzt zur Ansteuerung eines 64kB FRAM verwendet 10. X10 = Debug-Anschluss
RPG9300 gesamt RPG93SNT1  Schaltnetzteil #1

Schaltnetzteil #1

RPG93SNT2, RPG93SNT3 Schaltnetzteile #2 #3 RPG9300G  Gitterspannungsregler
RPG9300R  Relaisfeld Teil 1
RPG9300R2  Relaisfeld Teil 2 RPG9300C  CPU H o m e Röhrenprüfgerät Seite 1 Nach oben Röhrenprüfgerät Seite 3
RPG93SNT4  Schaltnetzteil #4

Manöver-Kritik

Das Gerät funktioniert eigentlich perfekt! Wie nach jeder neuen Konstruktion erkennt man trotzdem einiges was man hätte besser lösen sollen. Das liste ich hier jetzt mal auf. Die Stromaufnahme zu hoch? Wenn alle 4 Spannungsquellen gleichzeitig auf maximale Leistung laufen, beträgt die Stromaufnahme aus den Akku 3,5A. Da ist nichts dran zu Ändern. In der Praxis triff dieser Falls vermutlich nie in voller Höhe auf. Weil ein Test nur maximal 2 Minuten läuft ist das kein Problem. Die Stromaufnahme ohne eine Testaktion ist mit 0,25A allerdings zu hoch. Wenn man eine paar neue Röhre einschreibt dauert das schon mal einige Stunden. Das Schaltnetzteil #1 für die 4 Festspannungen hat wegen der 3 Stabis einen schlechten Wirkungsgrad. Mit einer besseren Schaltung ohne Stabis, mit einen SNT-Trafo mit 23 verschachtelte Wicklungen, geht die Stromaufnahme (theoretisch) um 80mA zurück. Die Schaltnetzteile #2, #3 und #4 benötigen einen Ruhestrom von je 25mA. Die werden leider nicht Hardware-mäßig abgeschaltet vorm Start. Relais in Gefahr beim Debuggen der Firmware! Es fehlt eine  einfache Trennung der Schaltnetzteile von der Betriebsspannung. Beim Debuggen / Anhalten kann ein undefinierter Zustand der Relais und ein hoch laufen der Schaltnetzteile Schäden in der Relais-Matrix verursachen. Wenn Relais die 250V kurz schließen sind sie defekt. Das ist mir zwei mal passiert. Zum Glück hatte ich genug Relais. Der Akku in Gefahr? Der Akku wird mit Konstant-Strom von etwa 0,4A geladen. Die CPU schaltet den Strom ab wenn die Lade-Schlussspannung von 29,4V erreicht ist. Und ab 26V wieder ein. Wenn der Akku bis auf 21V entladen ist, erkennt die CPU auf “Akku leer” und zeigt eine Meldung an. Abschalten kann die CPU den Akku aber leider nicht. Das könnte Ärger geben. Eine von der CPU unabhängige Schaltung wäre besser gewesen. Vorher die “Errata” lesen! Bei dieser CPU habe ich zum ersten mal einen Fehler gehabt. Der Debug-Anschluss war auf die Pins RB0+RB1. Programmieren hat funktioniert, Debuggen aber nicht. Steht in Errata-Info als Fehler drin, habe ich dann auf RC13+RC14 nachträglich auf der Platine mit Drähten geändert. Zum Glück waren die Pins noch frei. Genauigkeit ausreichend? Die Spannung ist genau genug, 0,1V sind 0,1V! Der Strom wird mit´den integrierten 10bit-ADW gemessen. Bei den größeren Strömen ist die Genauigkeit OK. Aber bei sehr kleinen Strömen zu ungenau. Abhilfe wäre auch mit 10bit-ADW möglich gewesen , durch 2 Bereiche. Wenn  2 Verstärker für die Strom-Info an 2 Analog-Pins der CPU kommen. Die CPU muss sich dann den passenden Wert aussuchen. Die CPU wandelt 2 Eingänge gleichzeitig (hat 2 getrennte S&H- Schaltungen) was den Übergang zwischen den Bereichen genauer gemacht hätte.

Nachbauen?

Falls jemand dieser Gerät (oder so ähnlich) nachbauen will: Die Schaltung ist mit KiCAD5.01 gezeichnet. Die Schaltpläne sind mit allen Änderungen korrigiert worden. Die Layouts allerdings nicht. Es sind nur wenige kleine Änderungen. Ich habe die Layout-Zeichnungen nicht korrigiert, ist ja auch relativ unwahrscheinlich das jemand dies aufwändige Gerät nachbaut. Download KiCAD-Dateien, wurden mit KiCAD 5.01 gezeichnet (220kB) Die *.Hex für die CPU (150kB) Mechanische 3D-Zeichnung als STEP (820kB)
Röhrenprüfgerät Seite 2 Röhrenprüfgerät Seite 2