Peter Hofbauer’s private Homepage Selbstbauprojekte eigene Entwicklungen Home Dazu passned: kleiner NF-Messplatz Impressum Letzte Änderung: 08.Juli 2013 Copyright: frei! Impressum Letzte Änderung: 10.Februar 2014 Copyright: frei!

Ein einfacher RC-Generator

Dieses Gerät habe ich mal vor etwa 35 Jahre entwickelt und gebaut. Das Prinzip dieses Sinusgenerators ist kaum bekannt. Die üblichen Schaltungen Die meisten Sinusgeneratoren arbeiten mit einer Wienbrücke. Diese Schaltungen haben aber den Nachteil, das der Frequenz bestimmende Schaltungsteil zwei identische Komponnenten verändern muß. Dazu hat man entweder ein Doppelpoti oder Doppeldrehko verwendet. Dabei sind hohe Anforderungen an den Gleichlauf der beiden Komponenten zu stellen. Normale Doppelpotis sind viel zu ungenau. Das wirkt sich auf die Amplitude aus, die schwankt sehr stark. Deshalb wurden oft Drehkos verwendet, die haben guten Gleichlauf, erfordern aber sehr hochohmige Schaltungen. Diese Schaltung Bei dieser Schaltung wird die Frequenz mit ein einziges Poti eingestellt. Wodurch das Problem mit den Gleichlauf entfällt. Der einzige Nachteil: ein logaritmisches Poti ist nötig. Die Skalenteilung ist nicht linear.
Im Bild oben links ist die alte Skala zu sehen. Die entstand weil ich ein einfaches logaritmisches Poti verwendet hatte. Dieses alte Poti habe ich gegen ein neues Stereo-Poti von ALPS ersetzt. Das Erbegnis zeigt das rechte Bild. Hier ist die Teilung sehr viel besser. Die Ausgangsspannung bei Änderung der Frequenz ändert sich über den kompletten Bereich von 15Hz bis 160kHz um nicht mehr als 1%! Die Amplitude wird mit einer Glühlampe als Stromkonstanter geregelt. Frequenzbereich: 15Hz bis 160kHz, in vier Bereiche unterteilt. Änderung der Ausgangsspannung maximal 1% über den kompletten Frequenzbereich Ausgangsspannung maximal 15Vss (bzw 5,3Veff), in vier 10er-Stufen unterteilt, Innenwiderstand etwa 300 Ohm. Der Klirrfaktor beträgt: K2 = 0,6%, K3 = 0,12%, darüber nicht mehr meßbar. Der Generator erzeugt einen sehr sauberen pickelfreien Sinus. . Ausgang Rechteckspannung: positiv, Flanken etwa 100ns, Spannung maximal +15V

Der Schaltplan

Der Schaltplan oben zeigt den Sinusgenerator und den Sinus/Rechteck-Wandler. Die Umschaltung Sinus <> Rechteck erfolgt mit der Taste U3. Die Ausgangsspannung wird mit S2 grob in 10er-Schritten und mit Poti RV6 fein eingestellt. Die Ausgangsspannung wird mit einen Meßverstärker unten am Ausgangsteiler abgenommen. Deshalb zeigt das Meßwerk die echt anliegende Spannung in den 3 oberen Bereichen an. Einzige Ausnahme ist der kleinste Bereich, hier wird die Leerlaufspannung angezeigt. Die Skala wurde in Vss und Veff gezeichnet. Der Frequenzbereich wird in 4 Stufen 3-polig umgeschaltet. Das Poti RV2 ist mit der Frequenzskala versehen.   Falls jemand diese Schaltung nachbauen will, hier ein paar Hinweise. Die Kondensatoren für die Frequenzwahl (C8...C11 und C4...C7) sollten eine geringe Toleranz haben. RV2 ist ein Stereo-Poti 2x100k von ALPS. Beide Potis sind in Reihe geschaltet, im Plan ist es nur als einfaches Poti gezeichnet. Das Poti sollte eine genaue logaritmische Steigung haben. Man kann natürlich jedes Poti verwenden, aber dann kann die Skala sehr unregelmäßig ausfallen. Man muß die Skalenscheibe für jedes Poti getrennt eichen. RV1 wird auf die kleinste Amplitudenschwankung beim Durchdrehen des RV1 einzugestellen. RV3 stellt maximale die Ausgangsspannung auf 15Vss ein. Das sollte genau erfolgen wegen der Glühlampe U2. Diese regelt die Ausgangsspannung und benötigt dazu einen bestimmten Pegel. RV4 korregiert die maximale Frequenz im oberen Bereich (160kHz). RV5 stellt die Rechteckspannung auf 15Vss ein. RV6 ist das Poti auf der Frontplatte zum Einstellen der Ausgangsspannung. Die Transistoren sind unkritisch. Man kann jeden NF-Typ verwenden. Besondere Anforderungen gibt es nicht. Das Meßwerk wird mit den Trimmern RV7 und RV8 geeicht.
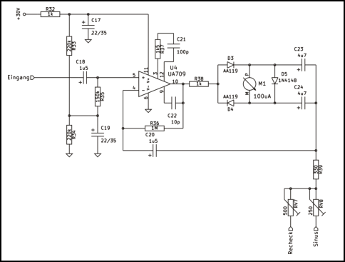
Der Meßverstärker
Ausgang für einen Zähler und/oder Triggerung für einen Oszilloskop
Meßverstärker
Glühlampe
Netztrafo
ALPS-Poti
Frequenzbereich
Ausgangsspannung fein
Ausgangsspannung grob
Sinus/Rechteck-Umschalter
Ausgang
Netzschalter