Peter Hofbauer’s private Homepage
 
 
  Selbstbauprojekte
  eigene Entwicklungen
 
 
  
 
 
 
  
 
 
 
  
 
 
  Loop-Antenne für KW-Empfang
  Mein Stahl(röhren)radio betreibe ich bisher mit einer 20m-Langdraht Antenne. Damit erreiche ich zwar guten Empfang, aber mit sehr 
  hohen Störpegel. Abhilfe soll eine Loop-Antenne bringen. 
  
Die Antennenschleife
  Damit auch wirklich nur der magnetische Anteil ausgewertet wird, wird die ganze Anlage 
  aufwendig abgeschirmt. Ein Verstärker direkt an der Schleife erhöht den Pegel damit 
  das Kabel zum Empfänger keine verwässernden Signale empfängt. Das Gehäuse für 
  den Verstärker habe ich aus einen 20mm-Alublech gefräst.
  Die Antennenschleife besteht aus einer einzigen Windung mit Koaxkabel RG59. Dessen 
  Abschirmung wird in der Mitte aufgetrennt damit die Signale nicht kurzgeschlossen 
  werden. Die eigentliche Antenne ist der Innenleiter.
  Das Kabel ist in ein Achteck aus 20mm PVC-Wasserleitung. Diese PVC-Teile sind 
  wasserdicht verklebt und mit den Verstärkergehäuse verschraubt.
  Die Abschirmung des RG59 ist auf beiden Seiten mit den Verstärkergehäuse 
  verbunden. Die Schleife wird im Kurzschluss betrieben, es wird also der Strom 
  ausgewertet. Dadurch ist der Frequenzgang linear. 
  Die Innenleiter des RG59 gehen links und rechts an ein HF-Eingangstrafo 1:2 mit 
  geerdeter Mittelanzapfung. Durch diese Erdung werden alle noch eingestreuten E-
  Feldkomponenten unwirksam.
  Der HF-Eingangstrafo besteht aus:
  Primär (Antennenseite) 1 Windung, bestehend aus 2 Messingrohre die oben mit einer 
  kleinen Platine verbunden sind. Diese Platine ist der Mittelanzapf und wird direkt mit 
  den Verstärkergehäuse über 2 Messing-Distanzhülsen verschraubt, also geerdet. Unten sind die Messingrohre ebenfalls mit einer kleinen 
  Platine verlötet, deren Kupferschicht in der Mitte aufgetrennt ist. Das ist der Eingang, also der Antenneneingang. Die Anregung zu dieser 
  Konstruktion habe ich in (1) gelesen.
  Sekundär sind 2 Windungen, die durch die Messingrohre gehen. Damit wird eine sehr gute Kopplung erreicht. Diese Wicklung darf auf 
  keinen Fall mit einer Mittelanzapfung versehen und geerdet werden! Sonst haben wir einen Oszillator.
 
 
  
 
 
  
 
 
 
 
  8 Ringkerne FT50-61
 
 
 
  RG59
 
 
 
    RG59
 
 
 
  HF-Eingangstrafo-Ausgang
 
 
  
Der Schaltplan des Verstärkers
  Der Verstärker ist mit NF-Transistoren bestückt. Der Frequenzgang geht linear bis 30MHz. Die untere Grenze wird durch die Eingangs- und 
  Ausgangstrafos begrenzt und liegt bei etwa 500kHz. Es sind 2 gegenphasige angesteuerte Verstärker. Der Eingangswiderstand beträgt bei 
  10MHz etwa 2 Ohm. Aus Sicht der Schleife sind es 
  wegen der zwei Verstärkerzweige und des 1:2-
  Eingangstrafos 1 Ohm. 
  Die Spannungsverstärkung beträgt von INP1 bis zum 
  50-Ohm Anschluss des Gegentakt -Ausgangstrafos 
  etwa 58dB.
  Ich habe in dieser Schaltung verschiedene Transistoren 
  getestet. Allerdíngs nur solche, die ich in meinen Hobby-
  Lager  habe: 
  BC232, BF199/198 und 2N2369.
  Die NF-Transistoren BC232 funktionierten am 
  stabilsten.
     
  Die HF-Typen waren nicht am schwingen zu hindern. 
  Der 2N2369 ist mit einer Transitfrequenz von 500MHz 
  angegeben, funktioniert aber trotzdem nicht so gut 
  (Rauschen!) wie der mit 250MHz angegebene BC232. 
  Der symmetrische Aufbau mit Gegentakttrafo am 
  Ausgang sorgt für eine geringe Kreuzmodulation bei 
  großen Signalen.
  Mit Transistoren brauch ich nicht zu sparen, davon habe 
  einige Hunderte. Durch die parallele Schaltung von 3 
  Transistoren in Basisschaltung ist der 
  Eingangswiderstand wie gefordert mit 2 Ohm 
  ausreichend niedrig.
  Am Ausgang wird ein HF-Trafo mit 3 Wicklungen 
  angeschlossen.
  Der HF-Ausgangstrafo besteht aus:
  OUT1 = 4 Windungen
  OUT2 = 4 Windungen
  5 
  50-Ohm Ausgang: 2 Windungen
  Kerne: 2 Stück Doppellochkern BN61-202
  Die Wicklungen für OUT1 und OUT2 sind in Gegentakt 
  angeschlossen. Siehe folgenden Schaltplan.
 
 
 
 
  
Das Steuergerät
  Die Loop-Antenne benötigt wegen der Richtwirkung einen Stellmotor. 
  Das Steuergerät hat folgende Aufgaben:
  1.
  den Stellmotor ansteuern
  2.
  die Himmelsrichtung anzeigen 
  3.
  die Betriebsspannung ins Koaxkabel zur Antenne einspeisen
 
 
 
 
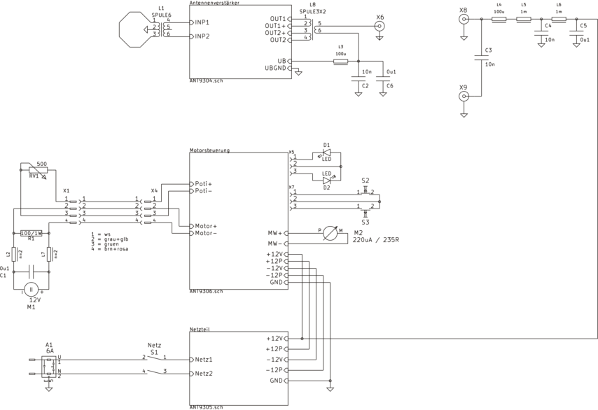
  Gesamt-Schaltung der Antennen-Anlage
 
 
  
Gesamt-Schaltung der Antennen-Anlage
  Das gesamte Schaltbild besteht aus 4 Seiten. Seite 1 (oben) zeigt die Verdrahtung innerhalb der 3 Gruppen. Das Schaltbild des 
  Antennenverstärkers ist weiter oben zu sehen. L1 ist der HF-Eingangstrafo, damit wird der Verstärker erdfrei angesteuert. L8 ist der 
  Gegentakt-Ausgangstrafo. Dessen Sekundärwicklung leitet die Betriebsspannung (12V), die über das Koaxkabel vom Steuergerät kommt 
  über L3 an den Verstärker. Die Stromaufnahme des Verstärkers beträgt etwa 65mA.
  Über eine 4-polige Leitung von X4 nach X1 wird der Stellmotor angeschlossen. L2, L7 und C1 entstören den DC-Motor. Das ist ein kleiner 
  Getriebemotor mit Kollektor. R1 belastet den Motor, damit er nicht zu lange nachläuft nach abschalten der Betriebspannung.
  RV1 ist ein mit der Motorwelle gekoppeltes Sollwert-Poti. Die Stromaufnahme des Motors beträgt im Stillstand (= Anlauf) 120mA, im Betrieb 
  etwa 30mA. 
  Im Steuergerät sind die Platinen “Motorsteuerung” und “Netzteil”. 
 
 
 
 
 
 
 
 
 
  Motor-Steuerung
 
 
  
Motor-Steuerung
  Mit Q1 wird ein konstanter Strom über X2 durch das Sollwert-Poti geleitet. An Anschluss Poti+ entsteht eine Spannung von 0,44V bei  
  Linksanschlag und 3,75V bei Rechtsanschlag. Damit werden die Endlagen erkannt. Extra Endlagenschalter sind nicht nötig. Die Antenne 
  braucht nur um 180 Grad gedreht werden weil in beiden Richtungen empfangen wird. Um etwas darüber hinaus zu kommen, habe ich die 
  Anlage auf eine Drehung von 200 Grad dimensioniert.
  Das Messwerk an X4 zeigt die Richtung an. Mit U2E wird die Spannung vom Sollwertpoti fürs Messwerk aufbereitet. 
  Die OPs U2B und U2A sind als Komparatoren geschaltet. R17 und R18 sorgen für eine kleine Hysterese damit es im Grenzbereich 
  eindeutiger ist. Solange die Anlage innerhalb der Endlagen befindet, erscheint am Ausgang des U2B eine positive Spannung und an U2A 
  eine negative. Das wird mit den LEDs an X5 angezeigt, damit man die Endstellung erkennt. Der Taster an X7 sind nur wirksam, wenn die 
  Spannung mit der erlaubten Polarität anliegt. Dafür sorgen D2 und D3.
   
  Der Taster schaltet je nach geforderte Drehrichtung eine positive oder negative Spannung zur Basis von Q4 / Q5. Diese schalten einen der 
  beiden Endtransistoren Q6 / Q7 zum Motor ein.
 
 
  Antennenverstärker
 
 
 
  
Netzteil
  Das Netzteil liefert +12V für den Antennenverstärker und +12V / -12V für die Motorsteuerung. Der Motor erhält seine Betriebspannung 
  mit ebenfalls +12V / -12V über zwei Transistoren getrennt damit keine Rückwirkung auf die Steuerung entsteht. Das könnte sonst zu 
  unangenehmen Schwingen nahe der Endlagen kommen wegen des Anlauf-Stroms.
  Falls sich der Motor zu schnell dreht kann man mit einen Spannungsteiler vor den Basen der Transistoren Q2 / Q3 die Spannung für 
  den Motor reduzieren.
 
 
 
 
 
  Die weißen Teile habe ich 
  mit einen 3D-Drucker 
  hergestellt.
  Die Teile für das Achteck 
  sind eigentlich 
  Wasserleitungen. Eignen 
  sich hervorragend um die 
  Antennenschleife 
  mechanisch stabil zu 
  halten.
  Das Verstärkergehäuse ist 
  aus ein 20mm-Alublech 
  gefräst, der Deckel dazu 
  aus 6mm-Alublech.
 
 
 
  
Der Mechanische Aufbau
  1.) die Antenne
 
 
  Das senkrechte Rohr in der Mitte ist nur wegen der mechanischen Stabilität nötig, es ist leer.