Peter Hofbauer’s private Homepage
Selbstbauprojekte eigene Entwicklungen
Home Stromsenke, Seite 1/2 Stromsenke, Seite 2/2 Impressum Letzte Änderung: 08.Juli 2013 Copyright: frei! Impressum Letzte Änderung: 10. April 2018 Copyright: frei! Home Stromsenke, Seite 2/2
Nachdem meine alte Stromsenke (Elektronische Last) mehrmals durch versehentliche Überlast zerstört wurde, habe ich eine neue  Stromsenke mit Überlastschutz entwickelt und gebaut. Unter der Bedingung, nur solche Teile zu verwenden, die sich bereits in meinen Bastellager befinden. Von einigen Kollegen, die in Rente gingen und ihr Geschäft aufgegeben haben, habe ich einiges an Restbeständen kostenlos bekommen. Und die müssen jetzt endlich mal verbaut werden. Das erklärt die etwas ungewöhnliche Schaltung.

Meine Überlegungen

Überlastschutz durch automatische Begrenzung der Leistung. Mit steigender Spannung muss der Strom automatisch begrenzt werden bis zur maximal zulässigen Leistung, also I = P/U. Am einfachsten geht das mit einen Controller. Das dauert aber zu lange. Wenn die Spannung ruckartig ohne Vorwarnung ansteigt, sind einige Transistoren schon zerstört bevor der Controller eingreifen kann. Darum verwende ich hier einen analogen Rechner. Das geht schnell genug. Die kurze Überlast der Endtransitoren liegt dann noch gut innerhalb der ”Forward bias safe operating area”. Endstufe mit BU508 und VMOS. In der Endstufe sind aus meinen Beständen die Transistoren BU508 geplant. Das sind Typen für Zeilenendstufen in Röhren-Fernseher. Eigentlich sind die BUs für diese Anwendung nicht geeignet. Der Stromverstärkungsfaktor ist sehr niedrig. Vorgesehen ist ein maximaler Emitterstrom von 2A. Meine Exemplare haben bei 2A eine Stromverstärkung von etwa 8. Den Basisstrom von 0,25A liefert ein VMOS vom Typ STP4N80. Das ist ein 800V / 4A / 3R N-Kanal VMOS. Beide sind als “Darlington” geschaltet. Diese Anordnung hat einen entscheidenen Vorteil gegenüber einen einzigen Leistungs-VMOS: keine Schwingneigung! In meiner alten Konstruktion hatte ich mehrere IRFP460 verwendet und hatte erheblich mit HF-Schwingungen zu kämpfen. Acht Endstufen je 45W. Die Gehäusetemperatur des BU508 muss bei 45W unter 105° bleiben. Die Glimmerscheibe mit 0,43K/W benötigt etwa 20°. Der Kühlkörper darf also nicht über 85° heiß werden. Der kleine VMOS muss von den 45W etwa 5,6W übernehmen und ist im sicheren Temperaturbereich. Vorsichtshalber berechne ich die 45W nur für den BU508. Jede Endstufe ist mit eigener Stromregelung ausgestattet. Dadurch können die Endstufen einzeln ein/aus geschaltet werden. Wählbar ist die Leistung / Strom in acht 45W / 2A -Stufen bis 360W / 16A.  Mindestspannung soll 3V sein. Bei einen Basisstrom des BU von 0,3A benötigt der VMOS 0,3x3R3 = 1V dazu die Ube = 0,9V sind 1,9V, dazu noch 0,8V für den Verpolungsschutz = 2,7V um 3V zu erreichen darf der Shunt nur 0,3V verbrauchen = 0R15

Simulation des Leistungsreglers

Mit meiner Simulations-Software CircuitMaker2000 wurde die Schaltung entwickelt. In der Lib befindet sich der AD633 und auch ein Zeilenend-Transistor. In der Simulation ist die Eingangsspannung (V2) mit einen Rampengenerator von 0V bis 600V (0ms bis 600ms) eingespeist. Der maximale Strom wird mit 4,2V am R15 auf 2A gesetzt. Die Kurve zeigt die Verlustleistung im ECG165 (BU508-Ersatz). Bei 600V und 2A wären es ohne Regelung 1200W gewesen. Wie man sieht, wird die Leistung fast konstant auf etwa 44W begrenzt. Die Leistung wird hier mit -350mV am R11 eingestellt. Die X-Achse der Kurve ist in Zeiteinheiten beschriftet mit 100ms pro 100V. Die Divisionsschaltung mit AD633 plus OP ist im Datenblatt des AD633 beschrieben.

Bedienung

2 Potis für Spannungs-Sollwert einstellbar von 0V bis 511V
2 Potis für Strom-Sollwert einstellbar je nach Leistung von 0 bis 2A ... 0 bis 16A
Schalter für die Auswahl max. Leistung und max. Strom 45W / 2A 225W / 10A 90W / 4A 270W / 12 A 135W / 6A 315W / 14 A 180W / 8A 360W / 16A
Tastensatz mit Auswahl der Betriebsart: Umschaltung Strom / Spannungsregler Poti U1 bzw I1 als Sollwertgeber Poti U2 bzw I2 als Sollwertgeber externes umschalten von Poti1 auf Poti2
Eingang für Signalgenerator zum Umschalten von Poti 1 auf Poti 2 usw
Strom-Monitor 100mV = 1A Erdfreier Ausgang
PE
Eingang Prüfling
Signal “Endstufen sind gesperrt”
Sollwerte der Potis U1 und U2
Sollwerte der Potis I1 und I2
Raute zeigt die mit Tastensatz gewählte Reglerart an, hier der Stromregler.
Gewählte maximale Leistung / Strom
vom Controller ausgerechnete Ist-Leistung
Temperatur des Kühlkörpers
gemessener Strom
Gemessene Spannung am Eingang
LED leuchtet bei gesperrten Endstufen wenn: 1. nach Einschalten die Spannung unter 2V ist 2. die Spannung am Eingang über 560V ist 3. der Kühlkörper 80° erreicht hat
Die Stromsenke funktioniert als rein analoge Schaltung. Der Controller hat auf die Regelung keinen Einfluss. Er sorgt nur für die Anzeige aller Soll- und aller Ist-Werte. Er kann aber die Endstufen sperren wenn nach dem Einschalten die Spannung noch unter 2V, oder die Spannung über 560V ansteigt, oder der Kühlkörper zu heiß ist. In der unteren Zeile erscheint dann ein entsprechender Text anstelle der Messwerte. In der Betriebsart “Spannungs Regelung” wird der Strom so geregelt, das die eingestellte Soll-Spannung am Prüfling anliegt. Das geht natürlich nur bis zum maximal zulässigen Strom. Der ist mit den Leistungsschalter in 2A-Steps bis 16A einstellbar. In der Betriebsart “Strom Regelung” wird der Strom unabhängig von der Spannung auf den gewünschten Sollwert geregelt, solange die maximale Leistung nicht überschritten wird. In beiden Betriebsarten wird die maximale Leistung überwacht und begrenzt. Die maximale Leistung ist mit Drehschalter “Leistung” von 45W bis 360W in 45W-Schritte wählbar. Eine Betriebsart “Widerstand” ist nicht vorgesehen, dafür verwende ich lieber ohmsche Widerstände. Die Sollwerte werden mit je 2 getrennte Potis eingestellt damit ein schnelles umschalten zwischen 2 Werte möglich ist. Wegen des großen Stellbereichs habe ich 10-Gang-Potis verwendet. Die Umschaltung kann auch mit Hilfe eines externen Funktionsgenerators erfolgen. Der BNC-Eingang dafür ist mit Optokoppler vom Potential des Prüfling-Einganges getrennt. Zur Beurteilung des Prüflings-Stromes ist ein BNC-Ausgang (Strom-Monitor) vorhanden. Wegen der gewünschten Potentialtrennung ist dieser Ausgang aber mit einer Anstiegzeit von 20...40us etwas langsam. Für die meisten Zwecke ist das ausreichend. Die komplette Schaltung ist erdfrei, also nicht mit dem Gehäuse verbunden. Damit auch gegen GND negative Spannungen belastet werden können.

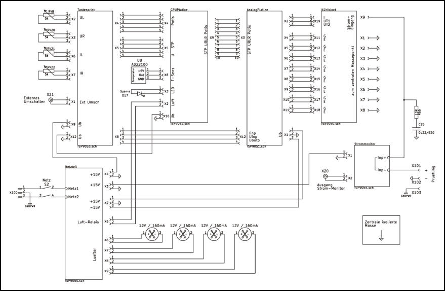
Der Schaltplan

Der Gesamt-Schaltplan besteht 6 Platinen bzw Baugruppen, die über Steckverbinder miteinander verbunden sind: ISP9050 Netzteil: enthält +/-15V Spannungsversorgung und Lüfterrelais ISP9051 AnalogPlatine: enthält die analoge Regelung ISP9052 CPUPlatine: enthält LCD, Atmega88 und den ADW ISP9053 Tastenprint: besteht aus 2 Teilen, die Platine mit den Leistungsschalter und eine Platine mit den Tastensatz ISP9054 Strommonitor: ist eine kleine Platine mit Potentialtrennung für die Strommessung mit Oszilloskop ISK9050 Kühlblock: enthält die 8 Endstufen und den Kühlkörper
ISG9050 Gesamtplan
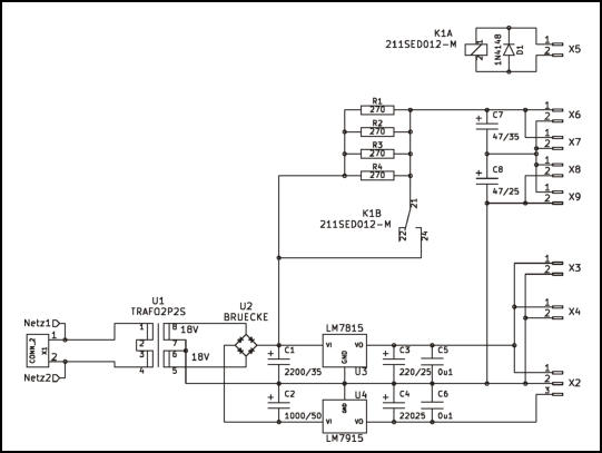
ISP9050 Netzteil

Netzteil

Das Netzteil liefert stabilisierte +/-15V. Vor der Stabilisierung sind etwa 24VDC. Damit werden die 4 Lüfter betrieben. Nach dem Einschalten werden die Lüfter über Widerstände R1 bis R4 betrieben um den Lärm etwas zu vermindern. Zwei Lüfter sind in Reihe geschaltet. Die beiden Elkos C7 und C8 sind in diesen Fall wichtig. Ohne diese läuft der Lüfter nicht an. Die Lüfter werden über die Widerstände auf der halben Spannung (also 6V) betrieben. Wenn der Kühlkörper 50° erreicht, schaltet der Controller über K1 auf volle 12V pro Lüfter.

Kühlblock

Diese Bezeichnung ist eigentlich etwas falsch, denn hier wird es heiß! Auf den mechanischen Teil dieser Baugruppe sind die Endstufen mit den 8 Transistoren und den 8 Treiber-VMOS geschraubt. Eine Platine mit allen Teilen zu Steuerung der Leistungshalbleiter ebenfalls. Alle 8 Endstufen sind identisch. Es folgt  Beschreibung der 1. Endstufe. Über X9 kommt die Spannung vom Prüfling. X11 geht zum TL074
ISK9050 Kühlblock
auf der Analogplatine. An R9 = 0R15 entsteht bei 2A Emitterstrom als Iststrom-Info 0,3V. Über Widerstand R6 geht es zur Analogplatine zwecks Strom-Messung. X1 geht zum zentralen Massepunkt. Alle relevanten Masseleitungen des Gerätes gehen auf diesen zentralen Masseanschluß um Messfehler wegen Spannungsabfälle auf den Leitungen zu minimieren. Die Widerstände rechts R41 bis R46 gehen zur Analogplatine zwecks Messung der Spannung. Weil hier eine hohe Spannung liegen kann, sind 3 Widerstände in Reihe geschaltet. Für die Anzeige der Prüflings-Spannung und für den Leistungsregler sind getrennte Pfade nötig. Alle 8 Endstufen werden mit getrennten OPs auf Sollstrom geregelt. Die Toleranzen der Halbleiter können so gut korregiert werden und außerdem sollen die Endstufen einzeln schaltbar sein.

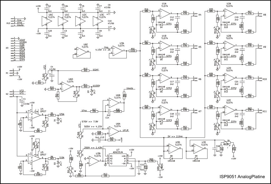
AnalogPlatine

Diese Platine ist der wichtigste Teil des Gerätes. Alle 8 Endstufen werden mit einen eigenen OP gesteuert und mit einen extra Trimmer abgeglichen. Es folgt eine Beschreibung der Stromregelung (U2E) für die 1. Endstufe auf den Kühlblock. X11 geht zum X11 auf den Kühlblock. R63 geht zum Gate des VMOS. Über R64 kommt die Ist-Info vom 0R15-Shunt mit 0,3V. Alle Endstufen werden mit 2V für 2,04A gemeinsam gesteuert. Ein Spannungsteiler (R36, R40 und RV18) setzt diese 2V auf 0,3V herab. Über D13 kann die Endstufe gesperrt werden. Ein recht wirksamer Schutz gegen ungewolltes Schwingen bei trotzdem schneller Reaktion auf Spannungssprünge wird mit R56 und C22 erreicht. Fehler wegen Offsetspannung des TL074: Alle meine TL074 habe ich mit Hilfe eines Steckbrettes auf Offsetspannung getestet. Die beträgt bei allen meinen Exemplaren zwischen +3mV und -3mV. Die negative Abweichung kommt dabei öfter vor. In einem gemeinsamen Gehäuse haben die 4 OPs keine identische Abweichung, die sind davon unabhängig verschieden. Über 3mV weicht aber keiner ab. Bei einen Shut von 0R15 entsteht bei 2A nur 0,3V. Eine Offsetspannung von 3mV erzeugt also einen Fehler von 2A x 3/150 = 40mA. Wegen der unregelmäßigen Streuung addiert sich der Fehler nicht, kompensiert sich aber leider nur begrenzt. Weil der Strom durch den Prüfling davon unabhängig genau gemessen und angezeigt wird, sind diese Fehler in der Praxis wurscht.  
ISP9051 AnalogPlatine
Die gemeinsame Steuerspannung 2V >> 2,04A wird mit U3E exakt begrenzt. Einstellbar mit RV19. Das ist für die Betriebsart “Spannungs Regelung” nötig. Die Steuerspannung von den Potis kommt über die Platine “Tastenprint” zum X12.2 und zum Eingang des U3A. Die Potis sind an eine Referenzspannung von 4,15V angeschlossen. Diese Referenz wird auf der CPUPlatine erzeugt. Mit R32 wird die 4,15V auf 2V herunter geteilt. U3A ist nötig damit die Potis ohne Last arbeiten können. Die Spannungs-Regelung erfolgt mit U6B. Auf der Leitung Uinp liegen 0V bis 4,15V vom Spannungspoti U1 oder U2. Diese wird mit der Spannung an Pin 5 verglichen. Die Leitung UT1 kommt über X2 von den 3 in Reihe geschalteten Widerstände der Baugruppe  Kühlblock. Mit RV6 wird die Spannungsregelung geeicht. Am Schleifer des RV6 stehen 4,15V bei einer Eingangsspannung von 511V. Die Regelspannung geht vom Ausgang des U6B über R31 (Leitung Uoutp), X12 zur Tastenplatine und zurück zur Leitung Iinp. Überspannung wird ab 560V mit U6A erkannt. Dann sind noch genug Reserve bis zu etwa 700V. Die Leistungs-Begrenzung erfolgt mit U7, U3B und U3D. Der maximal zulässige Strom wird mit der Divisionsschaltung U7 plus U3B berechnet. Am Pin 1 des U7 liegt die Spannungs-Information. Eingestellt mit RV7 auf z.B. 1,43V bei einer Eingangsspannung von 250V. Die gewünschte Leistung wird mit RV4 eingestellt. Der Trimmer RV14 wird auf 0V eingestellt. Am Ausgang des U7, Pin 3, ist die Spannung zur Strombegrenzung. U3D sorgt für eine präzise Begrenzung auf diesen Wert ohne den U3B zu belasten. Die Messung der Eingangsspannung erfolgt mit 2 Bereiche, einen bis 100V und einen bis 1000V. Am Bereichsende sind 4,15V an der Leitung U1kV und am Ausgang des  U6B bei 100V am Eingang. Der Controller sucht sich den passenden aus. Die Messung der Ströme erfolgt ebenfalls mit 2 Bereiche. Die Werte werden mit U4 und U5 aufbereitet. Hier habe ich den OP07 wegen seiner geringen Offsetspannung eingesetzt. Der kleinere Bereich erhält einen Trimmer RV1 zur Offseteinstellung. Zum Schutz des Controllers dienen die Z-Dioden D1 und D2. Hier gibt es ein Problem: diese Z-Dioden fangen schon ab etwa 3V an zu leiten was die Messung verfälschen würde. Darum schaltet der Controller schon ab 5A auf den höheren Bereich um. Die Strom-Messungen sind mit 2 Stellen hinter den Komma ausreichend genau.
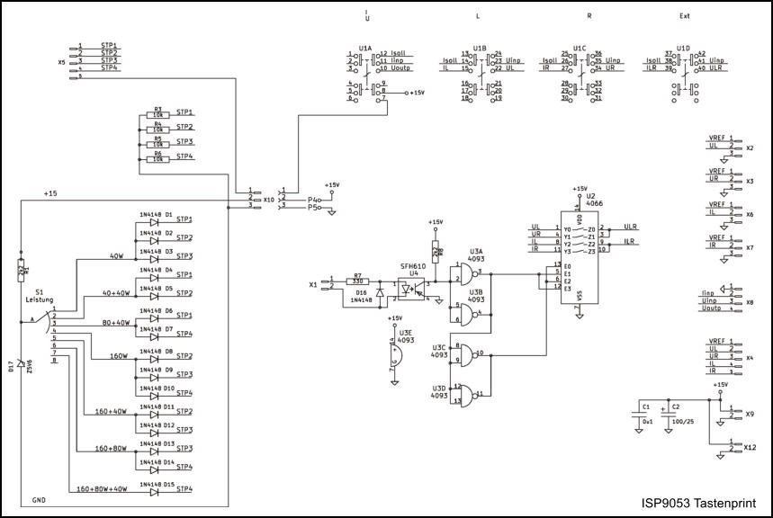
ISP9053 Tastenprint

Tastenprint

Diese Platine besteht aus 2 Teilen. Ein Teil, hier im Schaltplan links, trägt den Drehschalter mit 8 Stellungen für die Leistungswahl. Die Endstufen werden über Dioden D1 bis D15 entsprechend der gewünschten Leistung gesperrt. Dazu dienen die Leitungen STP1 bis STP4. Diese gehen direkt zu den OPs auf der Analogplatine. Der Controller erkennt die Pegel auf diesen Leitungen und zeigt im LCD die Leistung und den maximalen Strom an.  
Der Zweite Teil der Platinen ist über eine Leitung via X10 verbunden.  Die Sollinfos von den 4 Potis werden je nach Betriebsart mit einen Tastensatz umgeschaltet. Die 4 Potis sind an der Referenzspannung von 4,15V angeschlossen. Für die Umschaltung von Poti U1 (I1) auf U2 (I2) mit einen externen Funktionsgenerator ist der Analogschalter U2 (4066) vorgesehen. Die BNC-Buchse zum Funktionsgenerator soll Erdfrei sein, deshalb erfolgt eine Trennung mit Optokoppler U4. Der U3 (4093) soll die Umschaltflanken versteilern. Das ist nötig weil der SFH610 etwas langsam ist.

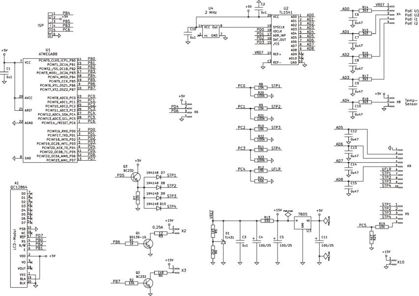
CPUPlatine

Die CPU-Platine enthält außer einen ATMEGA88 noch einen ADW vom Typ TL1541. Den ADW im ATMEGA verwende ich nicht. Im TL1541 ist zwar auch nur ein 10-bit Wandler, aber der ist genauer. Er zeichnet sich durch weniger digitales Rauschen aus. Die Platine bildet mit einer (10-Euro-) Grafikanzeige eine Einheit. Die Grafikanzeige (QC12864) mit Controller ST7920 ist etwas umständlich zu steuern, deshalb habe ich nur deren Zeichensatz verwendet. Die Grafikanzeige wird ebenso wie der ADW seriell angesteuert. Den ATMEGA88 betreibe ich mit 1MHz-Takt wie er auch ausgeliefert wird. Bei einen höheren Takt müsste ich lauter Verzögerungen in der Firmware einbauen, die serielle Übertragung kann nur bis 1MHz. 
ISP9052  CPUPlatine
Der TL1541 wird mit einen 2MHz-Quarzoszillator betrieben. Von seinen 11 Analogeingängen werden nur 9 verwendet: AD0 bis AD3 = misst die Spannung an den Sollwert-Potis AD4 = misst die Temperatur des Kühlkörpers AD5 und AD6 = misst die Spannung am Prüfling, 2 Bereiche AD7 und AD8 = misst den Strom durch den Prüfling, 2 Bereiche Die Leitungen STP1 bis STP4 vom Leistungsschalter werden von der CPU gelesen. Daran wird die maximale Leistung und Strom erkannt und angezeigt. Außerdem muss daraus der Sollwert für den Strom (2A, 4A usw bis 16A) erkannt und angezeigt werden. Q3 wird aktiv wenn alle Endstufen gesperrt werden sollen. Q1 schaltet das Relais für die Lüfter und Q2 die “Gesperrt” -LED auf der Front. Über den Spannungsteiler R19/R25 wird die Betriebsart erkannt. Die Spannung kommt von der Tastatur. Wenn díe “Spannungs Regelung” aktiv ist, wird zwischen den beiden Sollwerten für die Spannung auf dem LCD eine Raute angezeigt. Wenn die “Strom Regelung” aktiv ist, entsprechend bei den Strom-Sollwerten. Die Leitung UFLR geht auf H wenn die Spannung am Prüfling 560V übersteigt. Mit D1 (TL431) wird eine Referenz von 4.15V bereitgestellt. Wird verwendet von den Sollwert-Potis und den ADW TL1541.
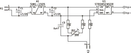
ISP9054 Strommonitor

Strommonitor

Diese Baugruppe soll für die Kontrolle des Prüfling-Stromes mit einen Oszilloskop dienen. Die Stromsenke ist erdfrei aufgebaut. Also muß auch dieser Anschluss erdfrei werden. Dazu dient ein DCDC-Wandler A1 und ein Stromsensormodul mit den ADS712. Der ADS712 reagiert übrigens auf Eisenteile in seiner Umgebung. Der Trimmer RV1 wird auf 0V am Ausgang X2 eingestellt. Über X1 kommen +15V vom Netzteil.

Stromsenke  360W / 16A / 500V  (1/2)

Stromsenke, Seite 1/2 Stromsenke, Seite 1/2