Peter Hofbauer’s private Homepage
Selbstbauprojekte eigene Entwicklungen
Home Hybrid-Verstärker Seite 1/2 Hybrid-Verstärker Seite 2/2 Impressum Letzte Änderung: 08.Juli 2013 Copyright: frei! Impressum Letzte Änderung: 16. Juni 2016 Copyright: frei!
Mein Hybrid-Verstärker  (1/2) Drei Technik-Generationen in ein Gerät: 1. Röhren in den Vorstufen und im Treiber 2. VMOS-Transistoren in der Endstufe 3. Ein modernes Smartphon als Musik-Lieferant

Technische Daten

Ausgang: bis ca.12Veff unabhängig von der Belastung, das sind an 4 Ohm / 8 Ohm = 36W / 18W pro Kanal   Eingang: 60mVeff für 12Veff am Ausgang Frequenzgang: obere Grenze über 30kHz, untere Grenze abhängig vom Ausgangswiderstand 4R / 8R = 25/23 Hz (-1dB) 18/15 Hz (-2dB) Klirrfaktor, gemessen mit “AudioTester3.0”, die Genauigkeit dieser Messungen ist stark abhängig von der verwendeten Audiokarte : Ausg.Spannung P an 8R P an 4R Klirrfaktor V W W % 12 18 36 1,14 10 12.5 25 1,06  5 3,12 6,25 0,55  2 0,5 1,0 0,29 Der Klirrfaktor ist von 50Hz bis 10kHz (Messgrenze der Audiokarte/Software) etwa identisch und unabhängig von der Last am Ausgang. Rauschen und brummen: 0,8mV am Ausgang Abmessungen: Chassis  b=386 x t=249 x h=60 (mit Aufbauten h=150) Der Klangregler (”Kuhschwanz-Entzerrer”):
Taste LINEAR gedrückt Beide Potis in Mitte Beide Potis auf Maximum Beide Potis auf Minimum
Die Kurven wurden mit einer Audiokarte und der Software “AudioTester 3.0” erzeugt. Um Platz zu sparen wurden hier nur die relevanten Ausschnitte eingefügt.

VMOS-Transistoren statt Endröhre

Eine Röhrenendstufe ist wegen seiner Trafos immer etwas teuer. Das kann sich auch nicht wesentlich ändern. Die Kosten für Material und Arbeitsaufwand der Trafos sind hoch. Und “billig” ist leider auch “schlecht”! Das hat mich (zum wiederholten mal) dazu veranlasst eine Hybrid-Endstufe zu entwickeln. Im Simulator sah diese Schaltung recht gut aus. Also mal kurz alles zusammen gelötet, System “Igel”. Die Schaltung arbeitet überraschend stabil. Das war bei vielen anderen nicht der Fall. Obwohl keine Gridstopper verwendet wurden. Die Schaltung hat zwei Vorteile: niedrige Kosten und niedrige Spannungen. Der Nachteil liegt in der Optik. Eine Endröhre ist halt schöner als ein VMOS+Kühlkörper. Die VMOS-Transistoren habe ich mit Kühlkörper mechanisch zu einer “VMOS-Röhre” konstruiert. Das Teil ist auch steckbar wie eine Röhre. Die Ausgangstrafos entfallen ganz und der (die) Netztrafos sind wesentlich billiger. Für die VMOS - Betriebsspannung reicht ein Ringkerntrafo mit 2x15V =30V, ein Brückengleichrichter und ein 10mF-Elko. Zusätzliche Siebung ist nicht nötig. Die beiden Spannungen +/- 47V müssen stabilisiert sein. Es reicht eine einfache Widerstands-Z-Dioden-Stabilisierung mit kleinen Netztrafo 5VA / 2x24V =48V. Ich habe den Test mit einer PCC88 durchgeführt. Die verwendete Röhre muss bei eine Ua von 50V mindestens 4mA bei einer Ug=0V erreichen. Probehalber habe ich mal eine taube (18%-) PCC88 eingesetzt. Damit funktioniert die Schaltung trotzdem ohne am Oszi erkennbaren Verzerrungen. Das Gerät hatte ich schon vor etwa 5 Jahren fertig konstruiert. Eigentlich wollte ich das Projekt nicht mehr bauen. Aber als ich meine Eigenbau- Portalfräse fertig hatte, schneller als ursprünglich gedacht, wollte ich die Maschine auch benutzen. Dazu war dieser Hybrid ideal wegen der etwas aufwändigen Mechanik. Die gesamte Mechanik und alle Platinen wurden mit der neuen Fräse angefertigt.

Der Schaltplan

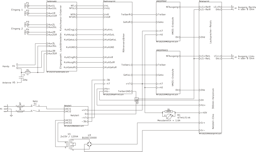
Das Schaltbild besteht aus 6 Seiten. Auf der ersten Seite sind die einzelnen Stufen als Rechteck dargestellt. Auf dieser Seite ist die Verbindung der einzelnen Stufen zu sehen.
NFG9210
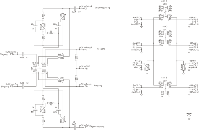
NFG9210Tastensatz
Diese Platine enthält den Eingangswahl - Tastensatz, die Lineartaste, das Lautstärkepoti und die Potis mit Bauteilen für den Kuhschwanz- Entzerrer. Mit den Trimmern RV2 und RV3 wird der Pegel bei gedrückter Lineartaste eingestellt. Der Pegel muss mit den Pegel bei Mittelstellung der Klangregler übereinstimmen.
NFG9210RoePrint
Der obere Teil zeigt den rechten Kanal, der untere den linken. Weil beide identisch sind wird nur der rechte beschrieben. U1b ist der Eingangsverstärker. Das Signal kommt vom Lautstärkepoti. Zwischen U1B und U1A sind die Bauteile für den Kuhschwanz- Entzerrer auf der Tasten-Platine. Die Röhre U2 ist der Treiber für die VMOS-Schaltung. U2A ist galvanisch mit den VMOS verbunden. Die Funktion muss zusammen mit den VMOS gesehen werden. Das Gitter der Röhre U2A ist im Prinzip ein virtueller Nullpunkt. Die Spannungverstärkung der Röhre U2B ist unter 1, sie ist ein Stromverstärker. Der verstärkte Strom fließt nur etwa 10% über den Arbeitswiderstand R11. Der große Rest fließt über die Gegenkopplung VMOSPrint- R8 zum NF-Ausgang. Mit Trimmer RV2 wird eine DC- Gegenkopplung auf Gitter der U2A eingestellt. Muss auf etwa 17V im Knoten der End-VMOS Q2/Q3 eingestellt werden. Besser mit Oszilloskop auf symmetrische Begrenzung bei Übersteuerung. Über C3/R3 erfolgt eine NF-Gegenkopplung. Mit Trimmer RV1 wird der Ruhestrom auf 100mA eingestellt. Der VMOS Q1 sitzt auf den gemeinsamen Kühlkörper und stabilisiert den Ruhestrom auch bei steigender Kühlkörpertemperatur. Gegen Schwingen im UKW-Bereich sind L1 und L2 vorhanden. Das sind keine Spulen sondern Ringkerne, die über den Steckerstift (Drain-Leitung) geschoben sind.  
NFG9210VMOSPrint
NFG9210VMOSPrint
NFG9210Relaisprint
Auf den RelaisPrint sitzen der Sieb-Elko für die Endstufen und die beiden Elkos für die Lautsprecherausgänge.  Das ist aus optischen Gründen hier angeordnet weil diese Elkos oben auf dem Chassis sitzen sollen. Der Transistor BD250 regelt den Heizstrom von 300mA. Die Röhre U1A schaltet über K1 die Lautsprecher ein. Damit wird ein Stromimpuls durch die Lautsprecher beim Einschalten  verhindert.
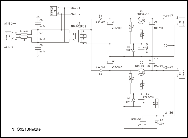
NFG9210Netzteil
Diese Platine liefert die Spannungen für die Röhren. P4 ist der Netzanschluss. Darauf folgt ein Netzfilter mit L1, C6...8. Die Klemme P1 liefert die Netzspannung für die Trafos unter der Trafohaube. Die beiden Spannungen +47V und -47V werden mit Z-Dioden stabilisiert und mit Transistoren versteift. Die Widerstände R4/R5 sollen die Transistoren bei Kurzschluss schützen indem sie den Entladestrom der Elkos C3/C4 über die B-E-Strecke auf ein verträglichen Wert begrenzen.
Home nächste Seite Hybrid-Verstärker Seite 1/2  Hybrid-Verstärker Seite 1/2