Peter Hofbauer’s private Homepage Selbstbauprojekte eigene Entwicklungen

Heizungs-Steuerung S.1/4

Meine alte Heizung wurde entsorgt und ich habe eine neue Anlage mit einer von mir entwickelten Steuerung installiert. Meine Gründe für die Maßnahmen habe ich hier beschrieben.

Meine alte Heizanlage

Mein Haus habe ich 1972 ... 1974 gebaut. Das Heizöl kostete damals 19 Pfennig. Das ist aus heutiger Sicht extrem günstig. War es aber im Verhältnis zum Einkommen nicht. Ich habe damals brutto 800 DM verdient. Das war kein 400-Euro-Job sondern ein gut bezahlter Facharbeiterjob! Weil mir die zu erwartenden Heizkosten zu hoch erschienen, habe ich mich in die Materie der Wärmebedarfsrechnung eingearbeitet. Das ist relativ einfach. Dazu ist kein Studium nötig, man muß nur die 4 Grundrechenarten beherrschen. Die Heizleistung habe ich für jeden Raum getrennt berechnet. Die minimalste Außentemperatur habe ich mit -16°C angenommen. Jeder Raum bekam den genau passenden Heizkörper. Ich hatte mich für normale Rippenheizkörper entschieden obwohl die damals schon als überholt galten. Diese Heizkörper haben gegenüber den neueren Kompaktheizkörpern folgende Vorteile: 1. ) freie Wahl der Heizleistung, die Größe und Anzahl der Rippen sind beliebig wählbar 2. ) der Zusammenhang zwischen Heizwassertemperatur und Heizleistung ist linearer als bei modernen Heizkörpern besonders bei den unteren Temperaturen. Vor allem der letzte Punkt war mir wichtig weil ich die Raumtemperatur nur über die Außentemperatur  und nicht über Heizkörpertermostate regeln wollte. Alle Heizkörper hatte ich mit 30% überdimensioniert. Damit die Heizwassertemperatur möglichst niedrig liegt. Dadurch wird die Selbstregelung  verbessert.
Durch mein Wissen über den Wärmebedarf konnte ich mich für den günstigsten Weg zwischen Baukosten und späteren Heizkosten entscheiden. Leider waren die finanziellen Mittel arg begrenzt. Aus heutiger Sicht reicht die Wärmedämmung nicht mehr aus. Aber schlecht ist die Dämmung auch nicht. Irgendwie zwischen gut und schlecht. Egal was ich an zusätzlicher Dämmung ersinne, es bringt immer nur ein kleines bischen. Die Armortisationszeit liegt nie unter 20 Jahre!

Ein neues Konzept suchen

Etwa 2008 fing ich an mir Gedanken über eine neue Heizanlage zu machen. Die alte Ölheizung war jetzt 34 Jahre alt. Immer noch der alte Kessel. Mit Warmwasserbereitung über den Kessel. Funktionierte immer noch, allerdings war schon der fünfte Ölbrenner in Betrieb. Den Versprechungen der Hersteller über die zu erwartenden Einsparungen bei einer neuen Heizung (”bis zu 30%”) habe ich nie geglaubt. Inzwischen weis ich das der Wirkungsgrad meiner alten Ölheizung bei mindestens 90% gelegen haben muß! Welche neue Heizung ist für meine Hütte am günstigsten?

Eine Pelletheizung?

Die Kosten für eine Pelletanlage inclusive Entsorgung der alten Anlage liegt etwa zwischen 15.000 und 20.000 Euro. Um durch den Winter zu kommen sind 6t Pellets einzulagern. Damit wäre der größte Teil meines Kellers belegt gewesen. Eine Pelletheizung ist auch eine Maschine. Und die macht nun mal Lärm und benötigt höhere Unterhaltungskosten. Außerden ist mit hohen Staubanfall zu rechnen. Mir war schon der Ruß von dem Öler zu lästig. Oft unterschätzt wird auch der höhere Stromverbrauch. Diese Heizung werde ich nicht einbauen.

Eine neue Ölheizung?

Die Kosten liegen zwischen 8.000 und 12.000 Euro. Und alles übrige kann bleiben. Als preisgünstigste Alternative brauchbar. Allerding war zu der Zeit der Ölpreis auf  knapp 1 Euro gestiegen.

Eine Gasheizung?

Die Kosten für eine Gasanlage inclusive Gasanschluß und Entsorgung der alten Anlage liegt etwa bei 15.000 Euro. Bisher war Gas immer etwas teurer als Öl. Hat aber 2 Vorteile. Man braucht sich um nichts kümmern, wird monatlich bezahlt und was mir am wichtigsten ist: mein Keller wird größer weil der Öltank entfällt.

Eine Wärmepumpe?

Schon 1972 hatte ich mir dieses Heizkonzept überlegt. Wegen zu hoher Kosten aber verworfen. Eine Wärmepumpe benötigt einen Elektroanschluß mit getrennten Zähler. Weil die EVUs dafür extra günstigere Tarife anbieten. Dafür muß man aber Sperrzeiten hinnehmen. Eine Wärmepumpe benötigt ein Medium zur Wärmeentnahme. Im Prinzip gibt es 3 Arten: Grundwasser, Erdwärme oder einfach die Luft. Grundwasser gibt es hier, aber erst ab 8m Tiefe und mit Salz und Schwebeteilen (Brakwasser) versetzt. Entfällt also. Erdwärme geht auch nicht weil unser Boden bis zu einer Tiefe von 8m Wasserdicht ist. Bleibt nur noch die Luft. Solche Wärmepumpen sind zwar noch preiswert, aber als alleinige Heizung ungeeignet. Die Heizleistung sinkt stark bei sinkender Lufttemperatur. Außerdem geht dann der Wirkungsgrad stark nach unten. Unter etwa 0°C ist diese Heizung teurer als Gas oder Öl. Man benötigt dann einen zusätzlichen Heizstab der mit teuren Strom arbeitet.

Zwei Heizungen!

Entschieden habe ich mich für eine Gasheizung. Später ist dann noch eine Luft-Wärmepumpe dazugekommen. Eine neu zu entwickelnde Steuerung soll beide Heizungen überwachen und immer nur die preisgünstigste starten.

Meine neue Anlage

Zunächst habe ich eine Gasheizung einbauen lassen. Eine Viessmann “Vitodens 333-F”. Das ist eine Kompaktanlage mit Warmwasserbereitung.  Damit bin ich sehr zufrieden. Nach etwa einem Jahr habe ich mich nach einer Luft-Wasser-Wärmepumpe umgesehen.   Und dann habe ich einen schweren Fehler begangen! Im Internet habe ich eine Wärmepumpe aus chinesischer Produnktion für etwa 2200 Euro gekauft. Der Preis war sehr günstig und die propagierten Daten durchaus akzeptabel. Ungefähr ein Jahr lang habe ich dann versuchsweise die Wärmepumpe betrieben.   Das Ergebnis: keine der angegebenen technischen Daten waren korrekt. Trotz Reparaturen/Überprüfungen beim Importeur änderte sich nichts. Der Lärm war absolut unerträglich. Der Stromverbrauch deutlich höher als angegeben und die Heizleistung viel geringer. Der COP, das ist das Verhältnis von Stromaufnahme zur Wärmeabgabe, lag nie über 2,8. Eigentlich hätte er bei entsprechend hoher Lufttemperatur über 4,0 liegen müssen. Die Wärmeenergie aus der Wärmepumpe war immer teurer als aus der Gasheizung. Zum Glück war der Importeur sehr kulant und hat die Wärmepumpe gegen Erstattung des Kaufpreises (nach immerhin fast 2 Jahren) zurückgenommen.

Meine neue Wärmepume

Dann habe ich eine Wärmepumpe von Dimplex (LA9TU) installiert. Die ist im November 2010 in Betrieb genommen worden. Mit den selben Messeinrichtungen und den selben Temperaturen erreichte die Dimplex einen COP von 4,9 im Gegensatz zum chinesische Gerät, das unter selben Bedingungen nur 2,6 erreichte. Die Dimplex ist auch sehr leise. Wenn ich mir mit meinen jetzt vorhandene Wissen mal die beiden Konstruktionen betrachte, ist der höhere Preis (etwa 7000 Euro) für die Dimlex absolut gerechtfertigt. Zwischen den beiden Konstruktionen liegen Welten!

Die Hydraulik

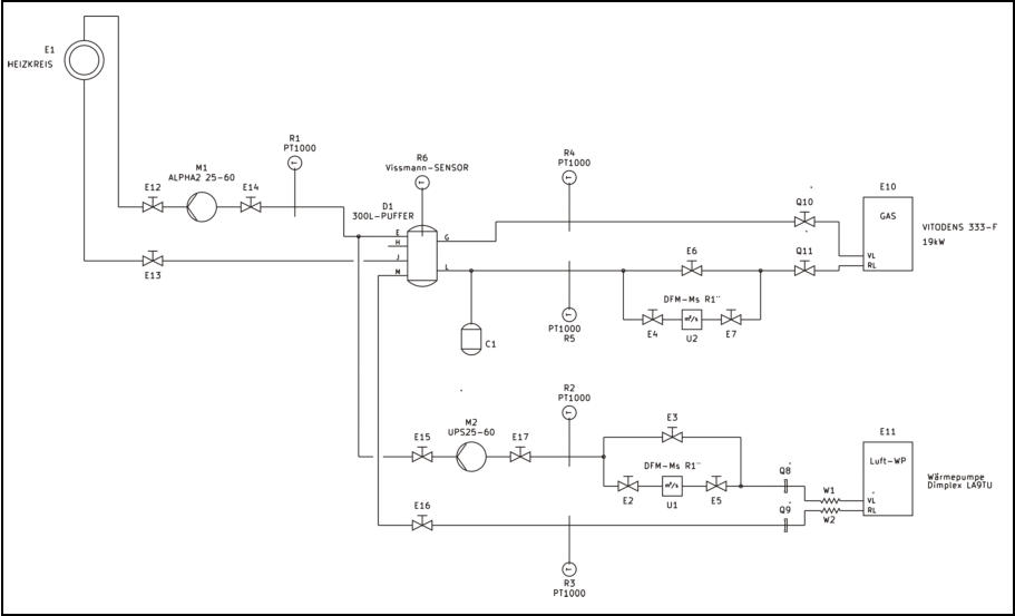
Der häufigste Fehler in solchen Anlagen ist der viel zu komplizierte hydraulische Aufbau. Der Anwender merkt nichts davon wenn die elektronische Steuerung falsch arbeitet.   Die Elektronik kann heute sehr viel, aber nicht Hellsehen! Ohne entsprechende Sensoren und genau definierbaren Ablauf kann es nicht optimal funktionieren.  Die Hydraulik meiner Anlage ist deshalb sehr einfach konzipiert. Warmwasser wird nur mit der Gasheizung erzeugt. Ein umschalten auf  Wärmepumpe lohnt wegen zu geringer Preisdifferenz nicht. Die Anlage funktioniert ohne Umschaltventile. Beide Heizungen und der Heizkreis haben eine eigene Umwälzpumpe und arbeiten auf einen 300L-Speicher als hydraulische Weiche. Der ist nicht zum Speichern bestimmt, dazu ist er auch zu klein. Ein Pufferspeicher ist bei dieser Anlage (wegen der Gasheizung) absolut unnötig. Eigentlich hätte auch ein kleinerer Speicher gereicht, den konnte mein Heizungsbauer aber nicht liefern. Bei dieser Anordnung kann die Anlage ohne Umschalten mit der Wärmepumpe oder der Gasheizung oder auch mit beiden Heizungen gleichzeitig betrieben werden.
E1 = der gesamte Heizkreis M1 = Umwälzpumpe für den Heizkreis R1 = Temperatursensor im Vorlauf des Heizkreises E10 = Gasheizung mit integrierter Umwählzpumpe und Warmwasser Bereitung R4 und R5 = Temperatursensoren zum Berechnen der Heizleistung der Gasheizung U2 = Durchflusssensor für den selben Zweck E11 = Luft-Wasser-Wärmepumpe M2 = Umwälzpumpe für die Wärmepumpe R2 und R3 = Temperatursensoren zum Berechnen der Heizleistung der Wärmepumpe U1 = Durchflusssensor für den selben Zweck D1 = Puffer als hydraulische Weiche C1 = Ausgleichsgefäss R6 = Temperatursensor für die Gasheizung, wird wegen der ”externen Erweiterung H1” benötigt Für die geplante Steuerung muß der Energieverbrauch (Gas, Elektro) und die Energieabgabe an den Heizkreis bekannt sein. Dazu erhält jede Heizung einen Temperatursensor im Vorlauf, dto im Rücklauf und einen Durchflusssensor. Der Heizkreis erhält nur einen Temperatursensor im Vorlauf. Die Wärmemenge für den Heizkreis braucht nicht gemessen werden. Die von den Heizungen gelieferte Wärmemenge fließt komplett in den Heizkreis, wo soll sie auch sonst bleiben? Mal abgesehen von einer geringen Menge, die im Heizraum bleibt und diesen auf eine fast konstante Raumtemperatur von 19°C hält. Hier mal ein wichtiger Merksatz: Energie kann man weder vernichten noch verbrauchen und schon garnicht erneuern! Die kann aber dort wirken, wo wir das nicht brauchen. Auf jeden Fall landet die komplette gelieferte Energie auf irgendeinen Weg ins Haus und darüber hinaus in die umgebene Luft und ins Erdreich. “Verloren” geht nichts!

Die Sensorik

Der Durchflusssensor (U1, U2) liefert 45 Impulse pro Liter an die Steuerung. Die Wärmemenge errechnet sich aus:   Q = m * dt * 1,143 Q = Leistung in kWh m = Durchfluß in Liter pro Stunde dt = Temperaturunterschied zwischen Vorlauf und Rücklauf in °C Die Durchflußmenge beträgt bei der Gasheizung 900 Liter pro Stunde und bei der Wärmepumpe 1200. Der Gasverbrauch der Gasheizung wird anhand einer Tabelle ermittelt. Extra messen geht nicht wegen der Warmwassererzeugung. Der Wirkungsgrad der Gasheizung ist abhängig von der Heizleistung. Ebenso dessen Stromverbrauch. Beide Werte entsprechen genau den Werksangaben. Das habe ich nach mehreren Messungen feststellen können. Gasverbrauch und Stromverbrauch sind in meiner Steuerung in einer Tabelle gespeichert. Der Energieverbrauch der Wärmepumpe ist von mehreren Faktoren abhängig und ist nicht so einfach zu ermitteln. Deshalb wird mit einen extra Stromzähler gemessen. Dieser gibt pro Wattstunde 1 Impuls an die Steuerung. Beim Vergleich mit den Zähler vom EVU gibt es eine geringe Abweichung. Der Zähler vom EVU zählt etwas mehr kWh. Nanu?? Die Temperaturen der Heizanlage und der Außentemperatur wird mit einer Auflösung von 0,1°C verarbeitet. Alle 6 Temperatursensoren vom Typ PT1000 wurden auf +/- 0,1°C genau abgeglichen. Das ist unbedingt nötig weil 0,1°C Temperturunterschied zwischen Vor- und Rücklauf wegen der hohen Durchflussmenge bereits einer Leistung von 100W (bzw 135W) entspricht.
Home nächste Seite Home Heizung, S.1 Heizung, S.2 Heizung, S.3 Heizung, S.4 Impressum Letzte Änderung: 08.Juli 2013 Copyright: frei! Impressum Letzte Änderung: 02.01.2026 Copyright: frei! Heizung, S.1 Heizung, S.1