Peter Hofbauer’s private Homepage
Selbstbauprojekte eigene Entwicklungen
Impressum Letzte Änderung: 08.Juli 2013 Copyright: frei! Impressum Letzte Änderung: 22.11.2020 Copyright: frei!

Senk-Erodiermaschine, Version 3, Seite 1/2

Home Nach Oben Seite 2 Home Erodier V3 Seite 1 Erodier V3 Seite 2
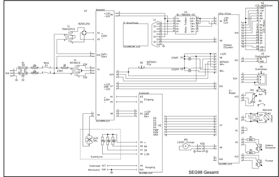
Die “Version 3” besteht aus: 1. Erodier-Generator 2. Pumpeneinheit mit Filter 3. Z-Achse meiner CNC-Portalfräse. Die Elektronik im Erodier-Generator ist mit der “Version 2” bis auf kleine Änderungen identisch. Die CPU-Platine, die Endstufe und der Kühlturm sind unverändert.  Das Netzteil ist wegen der vereinfachten Notaus-Schaltung neu. Die Firmware der CPU ist erweitert worden: 1. Die Steigung der Z-Spindel ist von 1 bis 10mm pro Umdrehung einstellbar. Die Werte für 8mm und 5mm sind getestet worden. 2. Statt der Auf/Ab-Wippe jetzt ein Joystick- Poti. Wird analog eingelesen und in +/- 10 verschiedene Geschwindigkeiten verwandelt. Der Generator wird mit einer 9 poligen Sub-D Leitung mit der Z-Achse der CNC verbunden. Sobald der Generator eingeschaltet ist, schalten Relais am Z-Motor die 4 Leitungen des Motors und die beiden Z-Endschalter von der CNC- Steuerung auf den Generator. Die X- und Y-Steuerung der CNC bleibt in Betrieb. Kann zum Einrichten mit Hilfe der Hand- Bedienung der CNC verwendet werden. Leider kann  man den Kühlmittelumlauf der CNC nicht fürs Erodieren verwenden. Je nach Zustand des Kühlmittels ist das Ergebnis katastrophal. Zum Erodieren wird ein Behälter für die Erodierflüssigkeit benötigt. Die Pumpeneinheit mit Filter ist fürs Erodieren unbedingt nötig. Die Pumpe wird an den Generator angeschlossen. Die Pumpleistung ist stufenlos einstellbar.  

Die Bedienung

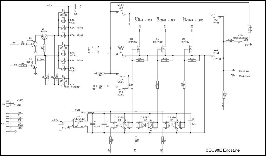
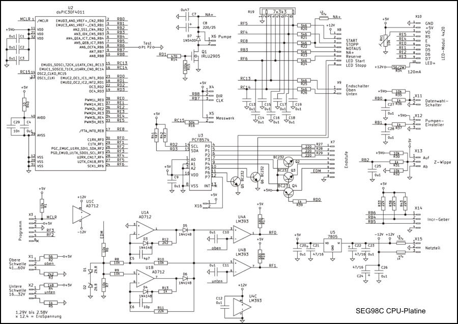
Ohne Bedeutung, nur für Entwicklung Erodierstrom von 1,5A bis 10,5A Impulsdauer 2us bis 99us Impulspause 2us bis Impusdauer    Ist-Position EP = Erodierpause (”Timer”) 0 (=Aus) bis 99 Sekunden  Ziel, muss negativ sein  Polarität, 4 Betriebsarten: 	1.	Positiv 	2.	Positiv mit SL (Sackloch-Modus) 	3.	Negativ 	4.	Negativ mit SL (Sackloch-Modus) Hinweistexte, Fehlermeldungen oder wenn der Schalter auf “Erodieren Parameter” steht die Auswahl wie hier sichtbar  Ändern der Daten: mit Datenwahlschalter wählen, wird im LCD mit Pfeil gekennzeichnet, und dann die Daten mit den Drehknopf verändern. Kann in 1er, 10er (schnell drehen), 100er (Knopf gedrückt) und 1000er (Knopf gedrückt und schnell drehen) -Schritte erfolgen.  Die Ist-Position kann nur auf 0 gesetzt werden:  drücken + drehen. Im STOP kann natürlich die Ist-Position mit den Hebel “-<>+” verändert werden. Die Auf/Ab-Geschwindigkeit wird mit den Hebel nicht linear verändert sondern in 10 Stufen. Die unterste Stufe bewegt in 0,01mm-Schritte.   In der Stellung 8 (Rechtsanschlag: “Erodieren Parameter”) des Datenwahlschalters kann man zwischen Erodieren und Konfigurieren (”Config”) mit den Drehknopf umschalten.   In diesen Config-Modus kann man einstellen: •	Stellung 7: Anteil des Leerlaufs •	Stellung 6: Anteil der Kurzschüsse •	Stellung 5: Zykluszeit, die Nachstellzeit für den Schrittmotor.  Diese 3 Werte bestimmen die Stabilität und Qualität der Erodierung.   Dreht man den Schalter weiter erscheint das nächste Bild.  •	Stellung 4: SL-Hub von 0.1mm bis 9,9mm •	Stellung 3: SL-Zeit von 0.1 bis 9.9 Sekunden  Der SL (Sackloch)-Modus bewirkt ein permanentes Stampfen/Anheben des Werkzeugs in der angegeben Zeit um die angegebene Höhe. Damit wird der Abbrand heraus gepumpt.  •	Stellung 2: Leer •	Stellung 1: Steigung der der Z-Spindel, um wie viel mm sich das Werkzeug bei 1 Umdrehung des Z-Motors bewegt.    Wie funktioniert die Regelung des Funkenspaltes?  Die wichtigste Aufgabe der Firmware ist die richtige Nachführung der Z-Achse beim Erodieren.  Die Zeiten der beiden Zustände Kurzschluss (Erodierspannung unter Schwellwert) und Leerlauf (Erodierspannung = Maximum) werden von der CPU mit einer Auflösung von 0,38us erfasst. Wenn die Kurzschlüsse über z.B. 10% der Zykluszeit auftreten, wird der Schrittmotor mit einen einzigen Takt die Z-Achse anheben. Wenn die Leerläufe über z.B. 41% sind, wird um einen Takt nach unten bewegt. Wenn keines davon auftritt, das ist der gewünschte Zustand, bleibt der Schrittmotor stehen. Der Anteil dieses Sollzustandes wird mit dem Messwerk in Prozent der Zykluszeit angezeigt.  Der Schwellwert zur Kurzschluss-Erkennung wird mit das Poti “Schwelle (V)” gewählt. Die Wirkung kann sofort am Messwerk kontrolliert werden.  Der Schwellwert zur Leerlauf-Erkennung ist fest eingestellt. Bei meiner Version 2 hatte ich noch ein Poti vorgesehen. Das hatte aber keine erkennbare Wirkung und wird jetzt durch eine Brücke ersetzt. Welche 3 Werte (Zykluszeit, Kurzschluss, Leerlauf) die besten Ergebnisse liefern, kann man nur durch Testreihen ermitteln.

Der Aufbau des Generators

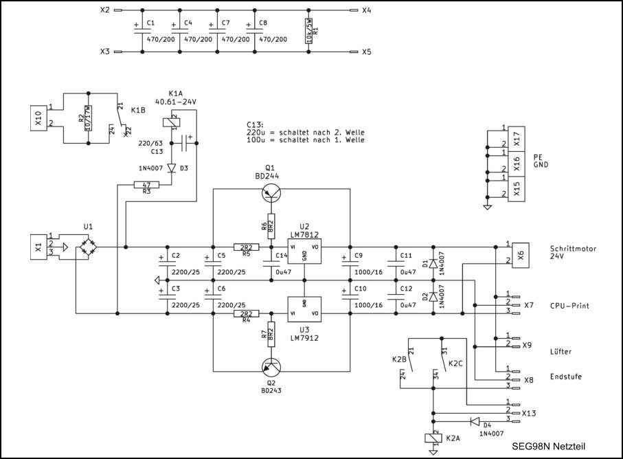
Der Generator sollte ein kompaktes, hochkant stehendes Gehäuse. Wegen Platzmangel in meiner kleinen Werkstatt sollte er nur sehr wenig Grundfläche verbrauchen. Fertige Gehäuse passen nie. Sie sind entweder zu klein, zu groß, oder zu teuer. Also habe ich wieder den Selbstbau vorgezogen. Auf eine 360x440x3mm-Aluplatte sind zwei 360mm lange Alu-Quadratprofile, Querschnitt  140x20mm, oben und unten mit den Konstruktionskleber “RK- 1300” verklebt. Wegen der recht großen Klebefläche von 360x20mm ist die Tragfähigkeit sehr hoch. Der Generator hat wegen des großen Trafos ein Gewicht von 17kg. Zur Versteifung sind vorn und hinten je eine Alu-Quadratstange 8x8x406mm drauf geklebt. In den Profilen sind an allen vier Enden je zwei Alu- Quadratstangen 8x8x70 eingeklebt. Die sind nötig weil dort noch M3-Gewinde fürs Front- und Rückwand-Blech und der Abdeckplatte rein müssen. Der 1,1kVA-Ringkerntrafo für die Erodierspannung bekommt auf der Aluplatte noch ein 4mm-Alublech. Damit die Schraube im Zentrum des Trafos beim fest ziehen die Platte nicht verbiegt. Der 1,1kVA-Trafo ist etwas zu groß, den hatte ich günstig besorgen können. Eigentlich reichen 650VA aus. Die Platinen für die Endstufe und Netzteil wurde mit der Voronoi- Methode auf der CNC gefertigt. Die CPU-Platine habe ich extern anfertigen lassen. Der Kühlturm ist eigentlich eher ein Heizofen. Hier werden die unbedingt nötigen Widerstände fürs Erodieren mit einen Lüfter gekühlt. Die Luft wird von den Löchern in der Rückwand unten angesaugt und durch die Widerstände oben an der Rückwand nach draußen gedrückt. Auf diese Weise werden auch die anderen Wärmequellen gekühlt.    
Kühlturm mit den Widerständen und Lüfter
CPU
Schrittmotor- Treiber
Netzteil
1,1kVA-Trafo
Endstufe
80VA-Trafo
Z-Achse
Werkzeug
Werkstück
Pumpe
Netz
Endstufe
Netzteil
CPU-Platine
Schrittmotor- Treiber
Z-Motor-Relais mit Gehäuse
Lüfter für Kühlturm
1,1kVA-Trafo für Erodierspannung
Trafo für Steuerung

Pumpe und Filter

Zum Erodieren wird ein Behälter mit Erodier-Dielektrikum benötigt. Werkzeug und Werkstück müssen sich im Dielektrikum befinden. Der beim Erodieren entstehende Abbrand erfordert einen Dielektrikum-Umlauf mit Filter. Ein Ansaugnapf ist unten im Behälter. Von dort geht ein Schlauch ans untere Ende des Filters. Das Filter besteht aus ein mit Filterwolle gefülltes senkrechtes Plexi-Rohr. Die Pumpe saugt am oberen Ende des Filters und pumpt das Dielektrikum über einen Schlauch mit Schwanenhals in den Behälter zurück. Zum Testen habe ich als Dielektrikum destiliertes Wasser verwendet. Ist zum Erodieren nicht ideal. Weil das Wasser trotz Destillation elektrisch schwach leitend ist. Das Werkzeug mit dem Werkstück ist im Wasser ein galvanisches Element. Dadurch zersetzten sich beide wenn sie nicht aus dem Wasser heraus geholt werden. Richtiges Erodier-Elektrikum ist leider nicht in kleinen Mengen lieferbar, weshalb ich mich zunächst mit Wasser zufrieden geben muss. Als Filterwolle habe ich zerfleddertes Lautsprecher- Dämmmaterial verwendet. Die Filterwirkung ist gut wie man im Bild unten erkennt. Im unteren Teil ist der schwarze Abbrand und oben ist das Wasser wieder glasklar. Das Plexi-Rohr ist etwa 200mm lang, Durchmesser ist außen 60mm und innen 53mm. Abdichtung erfolgt mit Gummi-Ringe. Die Plexi-Platten oben und unten werden mit vier Gewindestangen M4 zusammen gedrückt. Die selbst ansaugende Pumpe ist ein 12V / 60W Exemplar. Wird für Anwendungen z.B. als Dieselpumpe beworben. Die beiden Schlauchanschlüsse an der Pumpe sind auf der Drehmaschine angefertigt worden und mit 2K-Kleber an der Pumpe untrennbar fixiert. Die Pneumatik-Stecker sind mit Gewinde eingeschraubt.  
Ansaugnapf
Filtereingang
Filterausgang
Schwanenhals
Beim Erodieren als Werkzeug Kupfer das Werkstück Baustahl
Hier ist die Wirkung des Filters zu erkennen

Die Z-Achse

Der Generator wird mit einer 9-poligen Sub-D-Leitung mit der CNC-Portalfräse verbunden. Oben am Z-Motor ist eine Box mit Relais. Sobald der Generator eingeschaltet wird sind die Relais aktiv und der Erodier-Generator übernimmt die Steuerung der Z-Achse. Die X- und Y-Motoren der CNC werden davon nicht beeinträchtigt. Das Erodier-Werkzeug kann in Y und X-Richtung mit den CNC-Joystick zum Einrichten verfahren werden. Die CNC hat eine Positionsanzeige wobei natürlich nur die X- und Y- Anzeige funktioniert wenn die CNC und der Erodier- Generator eingeschaltet sind. Eine Platte aus 6mm-Epoxy FR4 dient als Werkzeughalter. Wird mit zwei Schrauben auf die Z-Achse montiert. Die Z-Achse bewegt sich um 5mm bei einer Umdrehung des Motors. Pro Takt bewegt sich dann das Werkzeug um 1,5625u. Das Erodieren funktioniert mit dieser Z-Achse sehr stabil und ruhig.  
Werkzeughalter
Z-Relaisbox
Die Wirkung der Pumpe
Z-Motor
Erodier V3 Seite 1 Erodier V3 Seite 1