Peter Hofbauer’s private Homepage
Selbstbauprojekte eigene Entwicklungen
Home Hybridradio Seite 1/3 Hybridradio Seite 2/3 Hybridradio Seite 3/3 Impressum Letzte Änderung: 08.Juli 2013 Copyright: frei! Impressum Letzte Änderung: 02.Mai 2014 Copyright: frei!

Mein "Hybrid-Radio" (3/3)

Schaltpläne

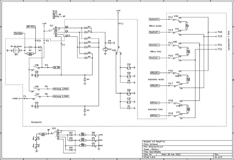
Netzteil, die Steckbuchse X2 gehört zum Stecker X3 auf der Platine
Die Relaisplatine mit der Betriebsart- und Lautsprecher-Umschaltung. Mit S1D (unten links) werden die LEDs auf der Lichtleiste geschaltet.

Abschließendes Urteil

Eine Verbesserung der Daten ist durch einen besseren Ausgangstrafo zu erreichen. Leider geben nur sehr wenig Lieferanten vollständige Daten an. So kann man einen Erfolg erst beurteilen wenn es zu spät ist. Oder man wickelt sich den Trafo selber. Die magnetischen Eigenschaften kann man durch einen Luftspalt linearisieren. Dann sind aber mehr Windungen mit dünneren Draht nötig was einen geringeren Wirkungsgrad zur Folge hat. Weil mir der Klang bzw Sound aber sehr gut gefällt, werde ich zunächst nichts ändern. Die Gehäusekonstruktion aus Alu-Teilen hat sich bewährt. Die Konstruktion ist sehr stabil. Das hohe Gewicht der Trafos stellt kein Problem dar. Leider kann man bei den heutigen Autoradios wegen der scheiß Controller nicht mehr in die Schaltung eingreifen. Um zum Beispiel die NF- Ausgänge noch vorm Lautstärkeregler anzuschließen. Ältere Autoradios haben aber selten ein CD-Laufwerk integriert. Abschließend kann ich sagen, das Gerät gefällt mir sehr gut. Es nimmt wenig Platz ein und klingt sehr gut. Wenn Besuch kommt und dann meckern will “Röhren brauchen zu viel Strom” kann ich entgegnen “die Röhren sind nur zur Zierde da”. Im Alltagsbetrieb läuft nur das Autoradio und zum Entspannen dann die Röhre.

Verwendete Hilfsmittel

(1) Messung des Frequenzganges mit Frequenzanalysator FAT2 von Rohde&Schwarz. Das ist ein NF-Generator von 6Hz bis 60kHz in 2 Bereiche und ein selektives Voltmeter. Das Voltmeter selektiert auf die selbe Frequenz mit Bandbreiten von 6, 30, 150 und 600Hz. Verwendet wurde eine Bandbreite von 6Hz. (2) Messung des Klirrfaktors mit einer Software und einer externen Soundkarte. Wegen der geringen Genauigkeit einer Soundkarte wurden dessen Ergebnisse noch mal mit den FAT2 kontrolliert bzw korregiert. (3) Messung des Autoradios erfolgte mit zwei Test-CDs und dem Präzision-Meßsender 4000 von Schlumberger. Eine Test-CD mit Wobbelsignal um den Frequenzgang des CD-Players zu messen und eine mit 1kHz-Dauerton zur Messung des Klirrfaktors. Der Frequnzgang des UKW-Teiles wurde mit dem Meßsender gemessen. Konstruiert wurde das Gerät mit folgender Software: 3D-Software “VARICAD” 2D-Software “QCAD Pro” Schaltplan-Simulation “CircuitMaker” Schaltplan und Layout-Software “KiCAD” Download, die Schaltpläne sind mit der kostenlosen Software "KiCAD" erstellt worden.
Home Vorige Seite Hybridradio Seite 3/3 Hybridradio Seite 3/3